Simple Box
- 最終成品是一個用
3mm膠片組成的簡單盒子 - 可以使用
component來分別組裝盒子的六面 - 盒子可以使用3D打印的連接件連接,不需要使用膠水

1. 建立盒子內部尺寸
使用快捷鍵
s搜尋new component開一個新的
component,名字叫inner(可以隨便改名)這個
component用來表示盒子內部尺寸只需修改這個尺寸,整個盒子尺寸就會跟著改變
💡TIP
要確保開啟新的component之後,黑點在inner右邊,代表inner是當前的active元件

- 使用快捷鍵
s搜尋parameter- 會出現
change parameter指令 - Fusion 360可以設定參數,類似寫程式設定一些參數,只要修改參數整個模型就會跟著修改
- 會出現
- 試著開一個參數
width- 預設單位為mm
Expression Value即參數的值先設定為80

- 之後就可以依照下表, 開試另外3個參數
- 分別為盒子的長、寬、高, 和膠板的厚度

- 按下
OK之後, 在xy平面建立new sketch- 使用
center rectangle在原點建立一個長方形 - 尺寸分別為剛剛設定的
width和length - 打上這個變數的名稱,尺寸就會自動更新
- 使用

- 擠出一個方形, 高度為
height

2. 繪畫外圍六塊膠板
💡TIP
將小黑點褪回最上層, 如下圖紅色圈著的部分。
- 使用快捷鍵
s搜尋new component- 建立一個名為
right的component
- 建立一個名為

💡TIP
確保小黑點在right的右邊, 代表現在正編輯這個component。
- 建立一個
new sketch - 使用快捷鍵
P,投影inner的右邊到這個sketch - 使用快捷鍵
E,擠出,厚度為thickness

💡TIP
將小黑點褪回最上層
- 重覆上面的步驟
- 今次建立一個叫
left的component

- 在
innerbox的左邊建立一個new sketch- 使用快捷鍵
P投影 - 使用快捷鍵
E擠出,厚度為thickness
- 使用快捷鍵

💡TIP
將小黑點褪回最上層
今次建立一個叫
front的component在
innerbox的正面建立一個new sketch- 使用快捷鍵
P投影 - 這次要將左右兩塊膠板的側面都要一起投影
- 使用快捷鍵
之後就可以使用快捷鍵
E來擠出,厚度為thickness

💡TIP
將小黑點褪回最上層
- 在
innerbox的背面建立一個叫back的``new component` - 在這個
back中,建立一個new sketch- 使用快捷鍵
P投影 - 記得要將左右兩塊膠板的側面都要一起投影
- 使用快捷鍵
- 之後就可以使用快捷鍵
E來擠出,厚度為thickness

💡TIP
將小黑點褪回最上層
- 在
innerbox的頂部建立一個new component叫top - 在這個
top中,建立一個new sketch- 使用快捷鍵
P投影 - 這次要將正面、背面、左面和右面的膠板頂視一起投影
- 使用快捷鍵
- 之後就可以使用快捷鍵
E來擠出,厚度為thickness

💡TIP
將小黑點褪回最上層
- 在
innerbox的頂部建立一個new component叫bottom - 在這個
bottom中,建立一個new sketch- 使用快捷鍵
P投影 - 要將正面、背面、左面和右面的膠板底視一起投影
- 使用快捷鍵
- 之後就可以使用快捷鍵
E來擠出,厚度為thickness

3. 繪畫3D打印的連接器
💡TIP
將小黑點褪回最上層
- 開一個
new component,名叫connector(或自訂名稱)

- 將
inner、right、front、bottom等component都隱藏起來,方便操作(或者其他面也可以,總之只保留3個面) - 在盒子的內側面,建立一個
new sketch- 使用快捷鍵
P投影盒子的內側線段 - 然後劃一個15x15的直角三角形
- 使用快捷鍵

- 用快捷鍵
E,擠出15mm

- 使用
shell功能- 點選下圖的兩個面
- 造成一個
inner shell2.5mm的連接件


- 在連接件的內側建立螺絲孔
- 如果需要
M3螺絲配絲母,就開3.2mm圓 - 如果是用
M3自攻螺絲,不用絲母的話,就開2.9mm圓 - 如果不確定是否會用絲母,建議使用
change parameter指令- 開一個變數例如叫
screwSize - 全部圓都用
screwSize來定,這樣要修改就方便很多
- 開一個變數例如叫
- 如果需要


- 在左邊和上面兩側都穿孔:
- 先建立一條對角線
- 在對角線的中點劃一個
3.2mm的圓 - 使用快捷鍵
E減去


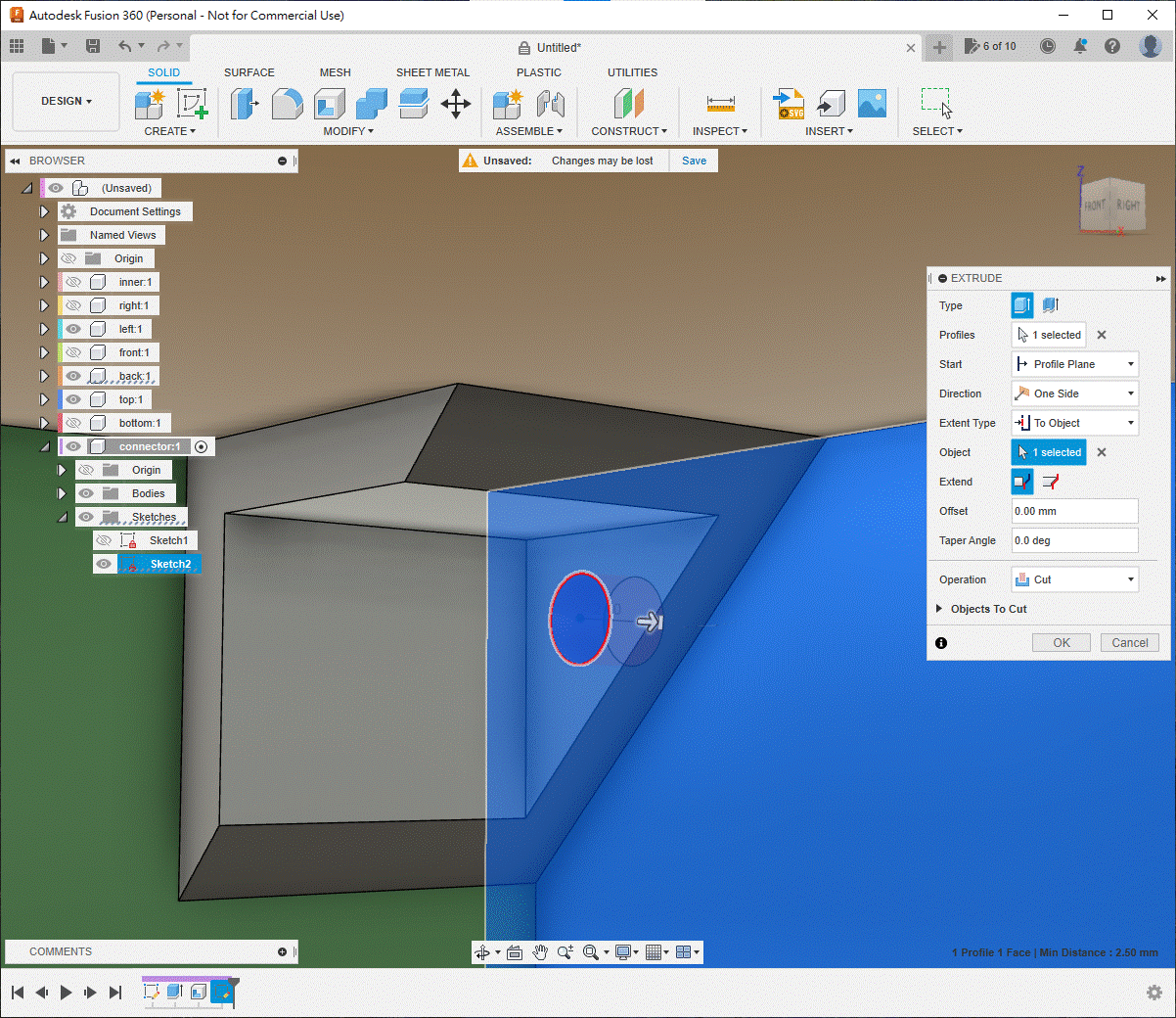
4. 在六個面開孔用來安裝連接件
💡TIP
將小黑點選到component top
- 在
top的底部建立一個new sketch - 使用快捷鍵
P投影螺絲孔 - 劃兩條中心線
- 使用
mirror指令將剛投影的圓鏡像兩次到4個角
- 使用
- 使用快捷鍵
E擠出指令- 將四個圓孔減去


💡TIP
將小黑點選到component left
- 在
left的建立一個new sketch - 使用快捷鍵
P投影螺絲孔 - 劃兩條中心線
- 使用
mirror指令將剛投影的圓鏡像兩次到4個角 - 使用快捷鍵
E,擠出指令,將四個圓孔減去
💡TIP
將小黑點選到component back
- 在
back的建立一個new sketch - 使用快捷鍵
P投影螺絲孔 - 劃兩條中心線
- 使用
mirror指令將剛投影的圓鏡像兩次到4個角 - 使用快捷鍵
E,擠出指令,將四個圓孔減去


💡TIP
將小黑點褪回最上層
- 將六個面的膠板都顯示出來

- 已經建立頂板的四個孔,底板要再建立四個
- 不需要重新投影再劃,可以使用歷史回索
- 在下方的歷史中,找到當初在頂板開孔的擠出
feature - 雙點,將
One side變成Two sides - 另一邊擠出就可以擠出到底板的下方
- 記得要將
Objects To Cut開出來,點選要連底板也減去
- 在下方的歷史中,找到當初在頂板開孔的擠出
- 不需要重新投影再劃,可以使用歷史回索

- 右邊和前面的板也一樣,可以使用歷史回索
- 在下方的歷史中,找到當初在
left和back開孔的擠出feature - 雙點,將
One side變成Two sides - 另一個擠出就可以擠出到右邊或前面板
- 記得要將
Objects To Cut開出來,點選要連板也減去
- 在下方的歷史中,找到當初在

5. 組裝整個盒子
💡TIP
- 使用快捷鍵
J或搜尋Joint指令 Joint只適用於component和component之間- 點選圓孔時可以按著
ctrl鍵來鎖定要點選的平面
- 將6個面的膠板移開一下
- 使用快捷鍵
J來做組裝- 點選連接器的孔的外側
- 接著點選膠板對應的孔

- 將另外兩個面的膠板都組裝起來
- 記得,連接器不是對稱的,三個孔對應的面不能亂
- 組裝好後可以輕輕拖動一下
- 你會發現三塊板都會一起動

💡TIP
確保小黑點是在最上層
複製連接件
- 輕按一下
connector:1 - 之後使用快捷鍵
ctrl-c複製 - 再使用快捷鍵
ctrl-v貼上 - 你會發現貼上的
connector:2是原地貼上的 - 可以將其移開一下放便之後組裝
- 輕按一下
重複使用快捷鍵
ctrl-c複製- 再使用快捷鍵
ctrl-v貼上 - 我們共需要4個
connector
- 再使用快捷鍵

- 使用快捷鍵
J組裝起來- 首先將4個
connector都組裝在back的膠板 - 記得
connector是不對稱的,要組裝好在對應的面 - 點選兩個點後可以旋轉角度
- 首先將4個

- 之後將另外幾塊未組裝的膠板移開一下方便組裝
- 使用快捷鍵
J將餘下的板組裝起來
- 使用快捷鍵

- 按住
shift鍵- 點一下
connector:1 - 再點一下
connector:4 - 就可以一次選擇4個
connector
- 點一下
- 之後使用快捷鍵
ctrl-c複製- 再使用快捷鍵
ctrl-v貼上 - 貼上後可以移動和旋轉一下方便一會再組裝
- 再使用快捷鍵

- 之後可以做4次
Joint- 分別將4個
connector組裝到頂板或側板
- 分別將4個

- 最後,將正面的板組裝到隨意一個
connector就完成 - 完成後試著輕輕拖動一下,整個盒都會一起動就正確了

6. 利用Parameter改變盒子大小和板厚
- 最後,試一試修改盒子的寬為
100mm,長為80mm,板厚為5mm - 看一看模型有沒有錯誤警告
- 如果沒有就完成,可以正確提交
