Brass Canon
本節要繪製的是傳統的大炮,雖然由於課程時間和機器限制,無法像以往一樣使用車床和銑床製作此大炮。但我們將教大家如何繪製此大炮,不僅是為了傳承這種情懷,同時也讓同學們日後能夠運用 CNC 機器製作此大炮。

ℹ️INFO
影片教學(舊版本)
Step 1
首先在首頁利用指令
new component開一個新的組件,名為cannon body確保啟用此 component,小黑點在旁邊
用指令
new sketch開啟一個新的草圖,根據圖形前半部分繪製三個長方形和一個圓形使用快捷鍵
s搜尋Change Parameter,創建一個新的變數,名為stepSize,內容為1.5mm,以便後續修改使用快捷鍵
s搜尋Revolve,選擇上半部分,使用 X 軸旋轉 360 度
⚠️WARNING
Fusion 360 等特徵編輯軟件並不擅長處理 2D 圖形。如果同一個 2D 圖形內容太多,關係式太多,因尺寸和關係互相依賴,會令電腦極慢甚至死機。
💡TIP
你也可以不完全按照我的步驟,一次性繪製多個圖形,但請記得不要太多。



- 下一步,進入
cannon body"這個 component,用指令new sketch開啟一個新的草圖 - 使用 快捷鍵
P投影之前的 body 到此草圖中,根據圖形尺寸繼續繪製 - 使用
Revolve,選擇 X 軸旋轉 360 度


- 使用快捷鍵
s搜尋Change Parameter,創建一個新的變數,名為cannonBodyHole,內容為8mm


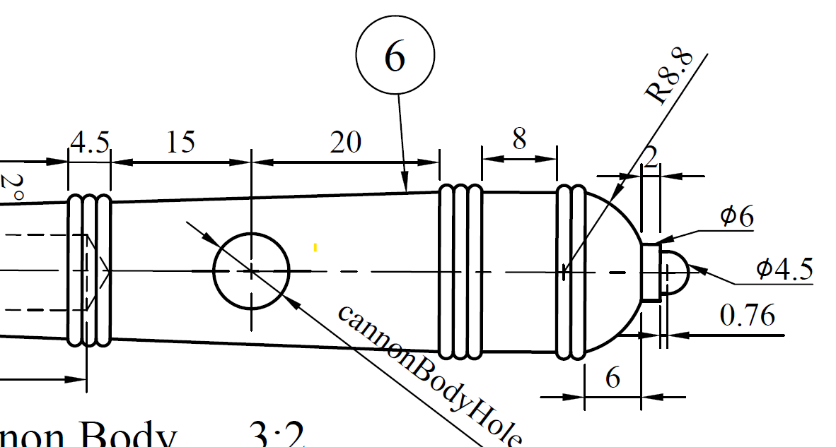
- 繼續根據 PDF 的尺寸繪製。
- 弧可以使用指令
3 Point Arc來繪製,只需要指定起始點、終點和半徑即可


Step 2
- 開啟一個新的 component,名為
pin,並確保啟用此 component(小黑點在旁邊) - 用指令
new sketch開啟一個新的草圖- 按一下前一個component
cannon body旁的三角形 - 按一下
sketch旁的眼睛圖示,將隱藏的草圖顯示出來 - 按一下
body旁的眼睛圖示,將大炮暫時隱藏起來 - 使用快捷鍵
P投影之前大炮身草圖的圓,如下圖3所示
- 按一下前一個component
💡TIP
記得要投影原始的草圖,投影 body 的話是沒有中心點的
- 用
change parameter創建一個新的參數,名為baseWidth,內容為21mm - 使用快捷鍵
e擠出,direction選擇symmetric,長度為baseWidth




- 用
change parameter創建一個新的參數,名為braceHole,內容為6mm - 在圓形的一側開啟一個新的草圖,繪製一個圓形
- 用快捷鍵
e擠出長度8.5mm - 使用鏡像功能(
mirror)鏡像剛才擠出的特徵,鏡像平面為世界 XZ 平面,見下圖3。 - 最後,使用快捷鍵
j聯接將pin和cannon body組合起來,類形使用revoling joint



Step 3
- 用快捷鍵
s搜尋new component開啟一個新的component,名為brace - 確保小黑點在旁邊已經啟用此 component
- 在
pin的最邊緣,用快捷鍵s搜尋new sketch開啟一個新的草圖,見下圖 - 投影圓形,並根據圖則繪製整個固定架



- 使用快捷鍵
e擠出8mm - 使用快捷鍵
f修整圓角 - 在底部根據圖則繪製一個點,距離邊緣 20mm,見下圖2
- 使用快捷鍵
s搜尋Hole,根據圖則選擇孔的類型為非沉孔,孔的螺紋為有螺紋,其他選項見下圖3 - 孔的深度和直徑在 Fusion 360 中也是十分清楚地標明的,選擇深度為 8mm,寬度為 M4 螺絲,如下圖3



⚠️WARNING
將小黑點移回到最上層
- 用
Ctrl+C/Ctrl+V複製貼上多一個brace - 使用快捷鍵
j將其與pin進行聯接,在motion頁面選擇revolving jointBrace的厚度為8mm,而pin凸出為8.5mm,故有0.5mm凸出來是正常的


Step 4
- 下一步是繪製大炮的底座
⚠️WARNING
將小黑點移回到最上層
- 開啟一個新的 component,名為
base - 確保小黑點在
base旁,在 XY 平面或者bracecomponent 的底部添加一個新草圖,見下圖2 - 根據圖則繪製,圓角可以暫時不用劃,但因為中間的半徑為 4.5mm 的圓與上下偏移 8mm 的線形成不到單一直線,不能使用
fillet功能,因此需要在 2D 草圖中使用 TTR 完成,見圖2


- 跟著依次擠出和修圓便完成了
- 完成後,使用快捷鍵
j將底座和其中一個brace"進行聯接,motion頁面使用rigid joint

Step 5
⚠️WARNING
將小黑點移回到最上層
- 用快捷鍵
s開啟一個新的 component,名為spinder - 在 XY 平面或者
basecomponent 的底部添加一個新草圖 - 快捷鍵
p投影兩個4mm孔,並繪製一個對稱的40mm x 7.8mm方形,如下圖1所示 - 使用對稱擠出
7.8mm,如下圖3- 如果使用對稱方式,之後繪製旁邊的圓形會較容易
- 之後就可以繪製和擠出
12.5mm和7.8mm的圓形,如下圖4和5





- 快捷鍵
s搜尋new sketch指令,在最外的平面開啟一個新草圖 - 只需要投影或者繪製一個點就可以,如圖2所示
- 用快捷鍵
s搜尋Hole指令,增加一個沉孔螺紋的鑽孔,如圖3所示 - 將幾個擠出和鑽孔特徵使用鏡像功能鏡像,鏡像面為世界 XZ 平面,如圖4所示
- 完成後,就可以使用快捷鍵
j連接到之前繪製的零件上,如下圖5motion頁面使用rigid joint





Step 6
⚠️WARNING
將小黑點移回到最上層
- 開啟一個新的 component,名為
wheel。 - 確保小黑點在這個
wheel的 component旁 - 開啟一個新的草圖,並投影
spindercomponent 的中點,如圖2 - 在中點上繪製
8mm、13mm、54mm和64mm四個圓形- 不要直接投影
spinder"的圓形,因為它的尺寸是7.8mm而不是8mm
- 不要直接投影


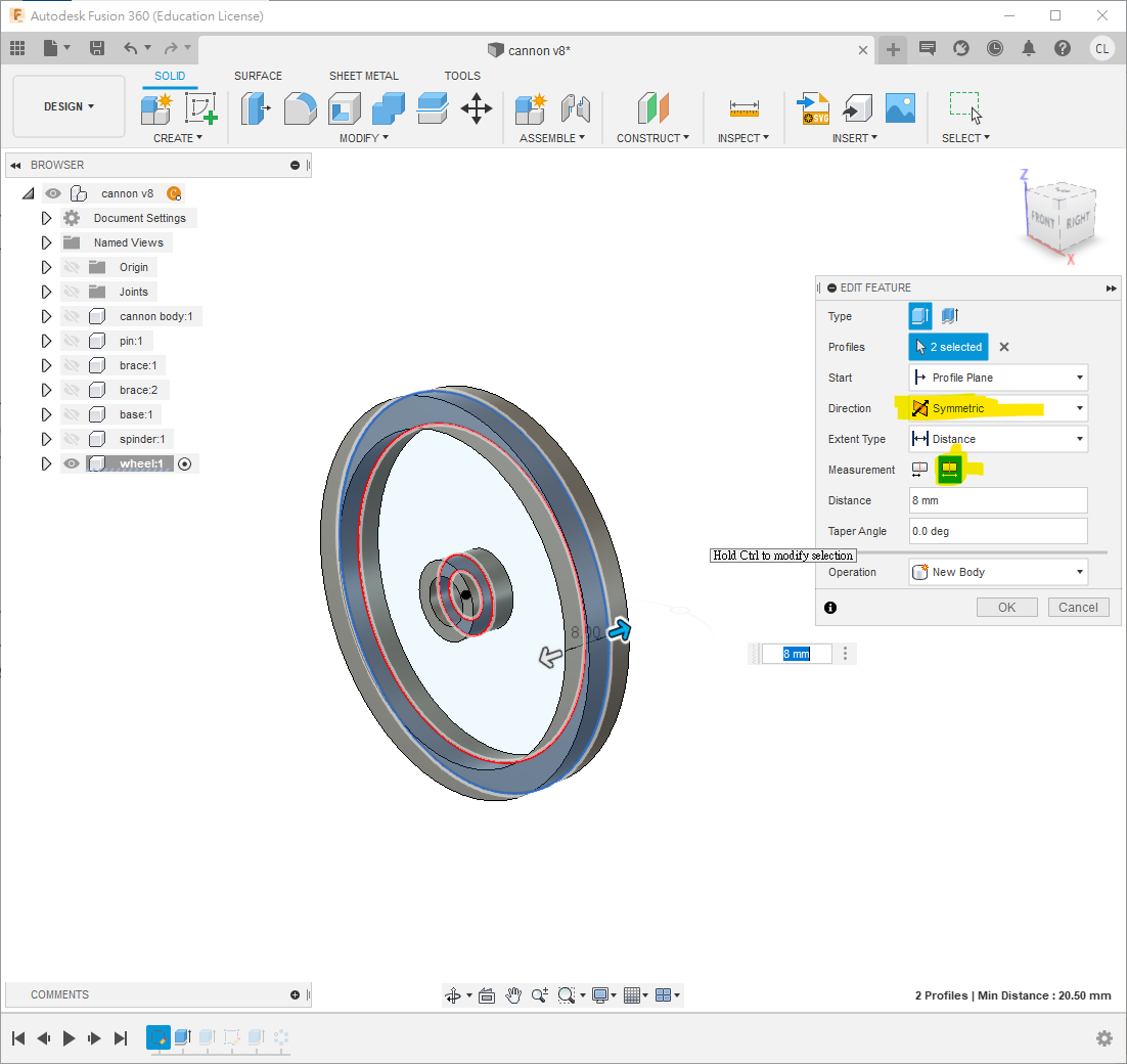
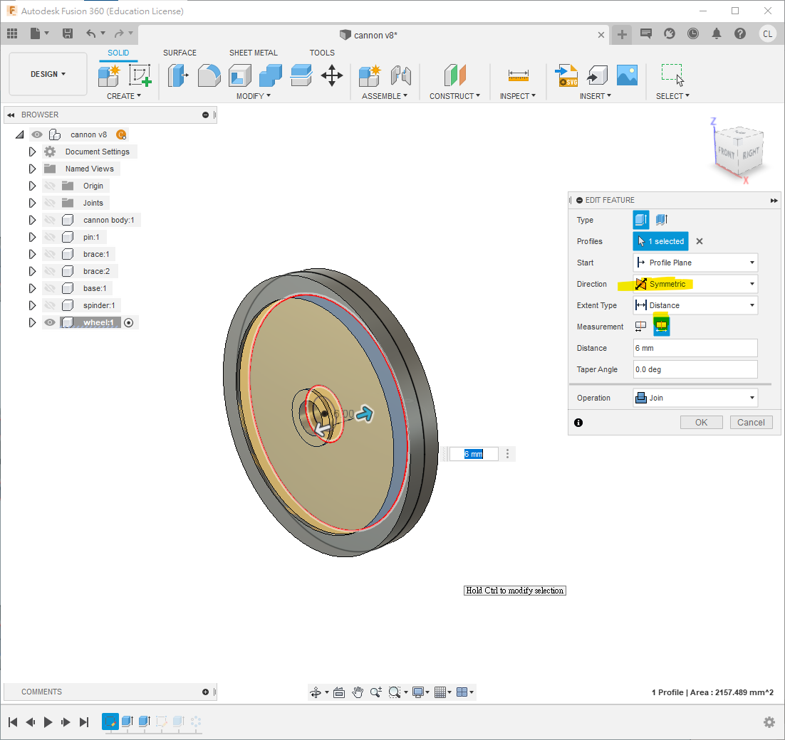
- 如 PDF 圖則所示,擠出
8mm和6mm- 在擠出時,
direction選擇Symmetric,如下圖1、圖2所示,方便之後操作
- 在擠出時,


- 如 PDF 圖則所示,在輪子上繪製單一份的挖孔,如圖1
- 擠出之後,就可以使用快捷鍵
s搜尋指令Circular Pattern進行旋轉陣列,如圖2


- 後一個步驟是將輪子複製貼上,並使用指令
joint組合在一起motion使用revolving joint
