齒輪紀念品
這一章,我們會介紹怎樣設計一個簡單的齒輪紀念品,用來熟習齒輪的運作和繪畫。

1. 正齒輪(Spur Gear)、螺旋齒輪(Helical Gear)和人字齒輪(Herringbone Gear)
在上面的齒輪,我們可明顯見到,跟我們常見的Tamiya齒輪有所不同。它們的名字叫人字齒輪(Herringbone Gear)。
正齒輪、螺旋齒輪和人字齒輪都是機械傳動中常見的齒輪類型,它們之間的關係和區別主要體現在齒形結構和運動性能上:
正齒輪(Spur Gear):這是一種圓柱形齒輪,其齒與軸平行,應用最為廣泛,也是最容易製造的。
螺旋齒輪(Helical Gear):這是一種帶有螺旋齒的圓柱形齒輪。與正齒輪相比,螺旋齒輪可以承受更大的載荷,運行更為平穩,並且在工業中被廣泛使用。然而,其缺點是在運行時會產生軸向推力。
人字齒輪(Herringbone Gear):這是由兩個方向相反的螺旋齒輪組合而成的齒輪,因此軸向推力可以互相抵消,故無軸向推力,但製造較為困難。

在工業上,人字齒輪(Herringbone Gear)比正齒輪更能承受載荷,又沒有螺旋齒輪的軸向推力問題,而且在旋轉時齒輪能自對正,不會有軸向移動,從動齒輪(driven gear)無需加入止推環或卡簧,減少工序。而在3D打印生產時,生產人字齒輪沒有了工藝上的製造困難,因此,3D打印生產的話,十分推薦使用人字齒輪。
2. 生成齒輪
要造上述的齒輪紀念品,第一步要生成兩個尺寸的齒輪。
一般沉積式3D打印機,都是用0.4mm直徑的噴嘴,所能列印最少的模數是0.8mm,如果尺寸再少的話,解像度便不夠,這次我們選擇用1mm模數,分別製作兩隻30齒和一隻15齒的人字齒輪。
2.1 齒輪一
2.1.1 生成齒輪
參考上一章,在create中,找到Helical Gear+。


在第一版中,
Module為1mm,Helix Angle為30°,Teeth為30,Gear Width為4mm,剔選Herringbone。在第二版中,選擇
Standard為Radial,其他參數保持不變,就能生成一隻上下對稱的人字齒輪。


可以在左方的樹狀欄中,見到這隻齒輪的模數並非1模數,而是0.866模數(也就是 ),這是因為齒輪是根據軸向平面投影而劃的,所以模數會少一點,但只要度一下齒距圓,就會發現齒距圓是30mm。
2.1.2 加入齒輪間隙(Backlash)
⚠️WARNING
這時生成的齒輪,是不能直接3D打印的,因沒有預留間隙,尺寸會太大,卡著不能旋轉,必須要加入齒輪間隙(Backlash)。
有兩個方法:
- 在上述生成齒輪時的第二版,直接調整
Backlash、Addendum和Dedendum三個參數。
📝NOTE
但這個方法我不推薦,因為用插件生成的齒輪,是沒有歷史紀錄的,生成後就不能更改這三個參數。
- 用
offset face將齒輪的面全部向內偏移
下面用的是方法二。


- 圖一:
- 在Fusion360的最右上角,找到
SELECT - 點選
Window Selection,或按快捷鍵1 - 之後到最下方的
Selection Filters,只點選Body Faces
- 在Fusion360的最右上角,找到
- 圖二:
- 在正視或側視圖,按著滑鼠左鍵,由右下到左上角通過齒輪
- 不要通過頂和底兩個面
📝NOTE
- 由左向右叫視窗選取 (Window),只有「完全落入框內」的物件會被選取
- 由右向左叫交叉選取 (Crossing),只要「部分重疊」或「碰到框邊」即會被選取


- 將視角移動一下,確保只選擇了齒輪的邊
- 用
offset face,將所有齒牙偏移-0.125mm
2.1.3 加工齒輪


圖一:
- 點選零件樹上齒輪邊的小黑點
- 在齒輪表面開一個新的草圖
圖二:
- 劃一個圓通過齒根,並將其用快捷鍵
x轉為作圖線 - 用快捷鍵
o,劃一個偏移2mm的圓 - 用快捷鍵
l和x,劃一條垂直線和一條60度的作圖線 - 用快捷鍵
o,將這兩條線偏移1mm - 最後,用快捷鍵
c,劃兩個分別8.2mm和12mm直徑的圓


- 劃一個圓通過齒根,並將其用快捷鍵
圖一:
- 將剛劃的草圖,用快捷鍵
e擠出,並在extend type中,用To Object穿到底
- 將剛劃的草圖,用快捷鍵
圖二:
- 用快捷鍵
f,將四邊修圓1mm
- 用快捷鍵

- 最後就可以用
Circular Pattern:- 在
Object Type中選取Features,選取左下角的擠出和修圓的feature Axis點選z軸,或點解pitch circleQuantity選6,就能成功複雜6份- 如果遇到旋轉複製時有困難,可以試著將
Compute Type由Adjust,改為Optimized或Indentical試試。
- 在
2.2 齒輪二
2.2.1 生成齒輪



- 圖一:
- 先將小黑點褪回最上層
- 將30齒齒輪隱藏起來
- 圖二和三:
- 在
create中找到Helical Gear+ Module選擇1mm,Helix Angle選擇-30°(==螺旋齒輪需要具有一致的螺旋角,並且一個為正螺旋,一個為負螺旋,才能咬合==)Teeth選擇15,Gear Width選4mm,剔選Herringbone- 在第二版中,
Standard選擇Radial
- 在
2.2.2 加入齒輪間隙

- 跟上面的齒輪一樣,選擇齒輪的齒,用
offset face偏移-0.125mm。
2.2.3 加入中心孔


- 圖一:
- 檢查一下,模數跟齒輪一一致為0.866模數
- 將小黑點點選到齒輪旁
- 在齒輪表面開一個新的草圖
- 圖二:
- 劃一個直徑為
8.2mm的圓 - 用快捷鍵
e,擠出,並選擇To Object,將其穿到齒輪底部
- 劃一個直徑為
3. 制作外殼
3.1 製作基礎外殼


圖一:
將小黑點褪回最上層
將小齒輪隱藏起來
新增一個
new component,名為Shell
圖二:
- 在
TOP中,開一個new sketch - 用
center to center slot,劃一個18mm半徑,33mm長的槽 - 用
midpoint約束,用槽定在原點
- 在


- 圖一:
- 我們的大齒輪和小齒輪,齒距圓分別為
30mm和15mm直徑,所以我們在槽的兩個中心點,劃兩個30mm直徑的圓 - 在任意地方,劃一個
15mm的圓,之後用tangent約束,將這個圓同時相切兩個30mm的圓
- 我們的大齒輪和小齒輪,齒距圓分別為
- 圖二:
- 這個外殼厚
2mm,所以我們用offset將槽向外偏移2mm
- 這個外殼厚


- 圖一:
- 選擇所有草圖,用快捷鍵
e,向下擠出2mm
- 選擇所有草圖,用快捷鍵
- 圖二:
- 在零件樹中,將隱藏了的草圖
Sketch1顯示出來 - 將外殼部分向上擠出
6mm
- 在零件樹中,將隱藏了的草圖


- 圖一:
- 隱藏
Sketch1,在頂視圖點選外殼內部,開一個new sketch
- 隱藏
- 圖二:
- 將
Sketch1重新顯示,用快速鍵P投影3個圓心 - 接著就可以將
Sketch1隱藏
- 將


- 圖一:
- 在三個圓心,分別劃三個
7.6mm的圓 - 在中間的圓心,外劃一個
15mm的圓
- 在三個圓心,分別劃三個
- 圖二:
- 用快捷鍵
e,將三個小圓擠出,Extend Type選擇To Object,就能選擇外殼的高度
- 用快捷鍵


- 圖一:
- 將
Sketch2重新顯示,點選15mm的圓,用快捷鍵e,切去外殼部分 Extend Type選To Object,點選外殼的高度
- 將
- 圖二:
- 隱藏
Sketch2後,就會得到這樣的一個外殼
- 隱藏




- 圖一:將剛剛切的面,用
offset face向外偏移5mm - 圖二:將四邊用快捷鍵
f,修成3mm半徑的孤 - 圖三:由於打印方向,圓柱體與平面很容易會斷,需要用
chamfer,加入1mm的倒角 - 圖四:最後得出的成果
3.2 加入卡扣


- 在其中一個軸的表面,開一個新的草圖
- 用快捷鍵
p,將3個軸的表面都投影到這個草圖


- 圖一:
- 將最外的圓形
offset偏移0.4mm - 加入一條穿過圓心的作圖線(可以用
coincident2D約束) - 隨意在圓周劃兩條線, 用平行
parallel和對稱Symmetry2D約束,劃一條0.6mm的槽
- 將最外的圓形
- 圖二:
- 將圖一的步驟重覆兩次,尺寸可以點選之前的尺寸,方便修改


- 圖一:
- 按快捷鍵
e擠出 - 點選三個偏移了的圓如圖
- 按快捷鍵
- 圖二:
- 向下擠出
0.8mm
- 向下擠出

- 圖一:
- 用
Chamfer功能,將剛擠出的圓修0.5mm的倒角,做成一個卡扣,令齒輪易入難出
- 用
- 圖二:
- 將
0.6mm的槽,向下切-5.5mm,令齒輪一開始卡入時,軸能有點彈性,令齒輪易入難出
- 將

- 跟三條軸一樣,垂直方向列印的話,殼壁會很易斷,所以加一個
1mm的倒角
3.3 加入鎖匙圈


- 在外殼中間,開一個
new sketch - 用快捷鍵
p,將輻的圓心投影到上面的草圖上


- 劃二個分別為
3.5mm和8mm的圓,距離投影的軸22.5mm - 用快捷鍵
e向上擠出4mm

- 用快捷鍵
f修圓3mm就完成
4. 組合


- 圖一:
- 將小黑點褪回最上層
- 將之前隱藏了的齒輪都顯示出來
- 圖二:
- 用快捷鍵
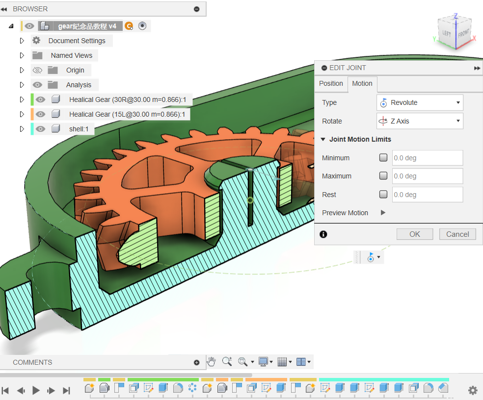
j將齒輪和外殼組合,點選齒輪表面和軸的表面,之後向下偏移1mm,就會剛好穿過卡扣 - 在
motion頁面選擇Revolute
- 用快捷鍵


- 圖一:
- 小齒輪也是相同處理
Offset Z選擇1mm向下偏移Angle選擇15°,剛好與大齒輪囓合- 記得在
motion頁面選擇Revolute,這裡就不展示了
- 圖二:
- 用快捷鍵
s,搜尋motion link - 分別點選兩個
joint的icon,或直接到零件樹中找到兩個joint - 大齒輪會比小齒輪轉慢一倍,我
Revolute1是大齒輪,Revolute2是小齒輪,所以大齒輪轉180°時,小齒輪已轉了360°(如果是其他比倒,也可以用同樣方法調節) - 剔選
Reverse,就會見到跟實物十分相似的效果
- 用快捷鍵


- 圖一:
- 只要複製多一隻大齒輪
- 跟之前一樣用快捷鍵
j組合到另一條輻上 - 記得同樣要旋轉
15°和z輻偏移1mm
- 圖二:
- 加入
motion link,將旋轉比例設為2:1,並剔選Reverse,就能見到三隻齒輛一起旋轉
- 加入
- 最後,只要在零件樹將外殼
ground,就能得到能模擬直實轉動的模型
5. (選項)加入曲面文字
Fusion 360有一項功能可以在將平面的草圖,彎曲環繞到曲面上


- 圖一:
- 將小黑點點到
shell的旁邊 - 點選外殼的平面,開一個新的草圖
- 將小黑點點到
- 圖二:
- 用指令
text就能劃出文字,文字高度選5mm - 只要將後面的曲面用快捷鍵
p投影到這個平面上,就能將文字框完全對齊原點 - 選一款喜歡的字型,最好盡量粗和工整的字體,太幼的話3D打印出來效果未必好
- 用指令
ℹ️INFO
不是所有字型都可以用到擠出功能,中文字體很多都不能擠出的


- 用快捷鍵
s搜尋emboss功能 Sketch Profiles選擇剛才的文字(注意文字不能逐字母選擇,只能一整個text的文字選擇)Faces選擇後面的曲面Emboss可以做到凹凸兩種選項,depth為0.5mm的話,無論是凹面或凸面,3D打印都可以不加支撐就能打印出來
6. 本章重點
📝NOTE
- 螺旋齒輪和人字齒輪都有更好的荷載,而人字齒輪沒有軸向偏移,更能自對正,不用外加卡簧和限位器
- 3D打印齒輪,必須加入齒輪間隙,可以用
offset face來完成,方便調試間隙值 - Joint可以用
motion link來連動,方便模擬效果