自製PCB
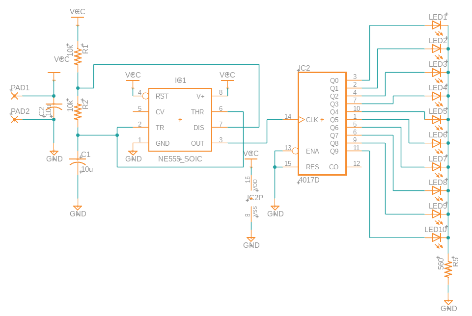
我們嘗試用我們常造的電路---IC555+IC4017流水燈線路,來示範怎樣自製PCB。
繪製電路原理圖
- 首先開始要繪劃電路原理圖,這部分教程可以參考 之前的教學,這裡就不再重覆。

| Part | Value | Device | Package | Library |
|---|---|---|---|---|
| C1 | 10u | C-USC0805K | C0805K | rcl (Version 11) |
| C2 | 10u | C-USC0805K | C0805K | rcl (Version 11) |
| IC1 | NE555_SOIC | NE555_SOIC | SOIC127P599X175-8N | IC_Clock-Timing |
| IC2 | 4017D | 4017D | SO16 | 40xx (Version 7) |
| LED1 | LEDCHIP-LED0805 | CHIP-LED0805 | adafruit (Version 2) | |
| LED2 | LEDCHIP-LED0805 | CHIP-LED0805 | adafruit (Version 2) | |
| LED3 | LEDCHIP-LED0805 | CHIP-LED0805 | adafruit (Version 2) | |
| LED4 | LEDCHIP-LED0805 | CHIP-LED0805 | adafruit (Version 2) | |
| LED5 | LEDCHIP-LED0805 | CHIP-LED0805 | adafruit (Version 2) | |
| LED6 | LEDCHIP-LED0805 | CHIP-LED0805 | adafruit (Version 2) | |
| LED7 | LEDCHIP-LED0805 | CHIP-LED0805 | adafruit (Version 2) | |
| LED8 | LEDCHIP-LED0805 | CHIP-LED0805 | adafruit (Version 2) | |
| LED9 | LEDCHIP-LED0805 | CHIP-LED0805 | adafruit (Version 2) | |
| LED10 | LEDCHIP-LED0805 | CHIP-LED0805 | adafruit (Version 2) | |
| PAD1 | SMD2 | SMD1,27-2,54 | wirepad (Version 2) | |
| PAD2 | SMD2 | SMD1,27-2,54 | wirepad (Version 2) | |
| R1 | 10k | R-US_R0805 | R0805 | rcl (Version 11) |
| R2 | 10k | R-US_R0805 | R0805 | rcl (Version 11) |
| R5 | 560 | R-US_R0805 | R0805 | rcl (Version 11) |
完成後記得做erc確認有否錯誤,下方的warning可以按Approved,都是正常的。

繪制電路圖
放置元件
- 首先開啟
grid設定,將網格設定成100mil,Alt設定為50mil,


- 將零件大約跟著識個版本來排,你未必需要跟我完全一樣,但要注意白線,盡量將相鄰的元件放在一起。

- 接著佈線前跟之前不一樣
- 預設的佈線設定是為工廠所生產,線寬一般為6mil,如果是自製的話,會非常難以控制,所以需要將線寬、線距和最小孔徑加大
- 在命令列輸入
drc

- 在
Clearance欄中,將所有Wire、Pad和Via的間距設定為0.5mm
⚠️WARNING
記得輸入單位mm
Distance中,將Dimension設定為6mil


- 在
sizes欄中,將Minimum Width和Minimum Drill分別設為0.5mm和0.9mm - 最後在
Masks欄中,將Limit設定為3mm,將所有小於3mm的鑽孔都蓋上綠油
⚠️WARNING
記得輸入單位mm


- 最後按下
Apply,不是Check

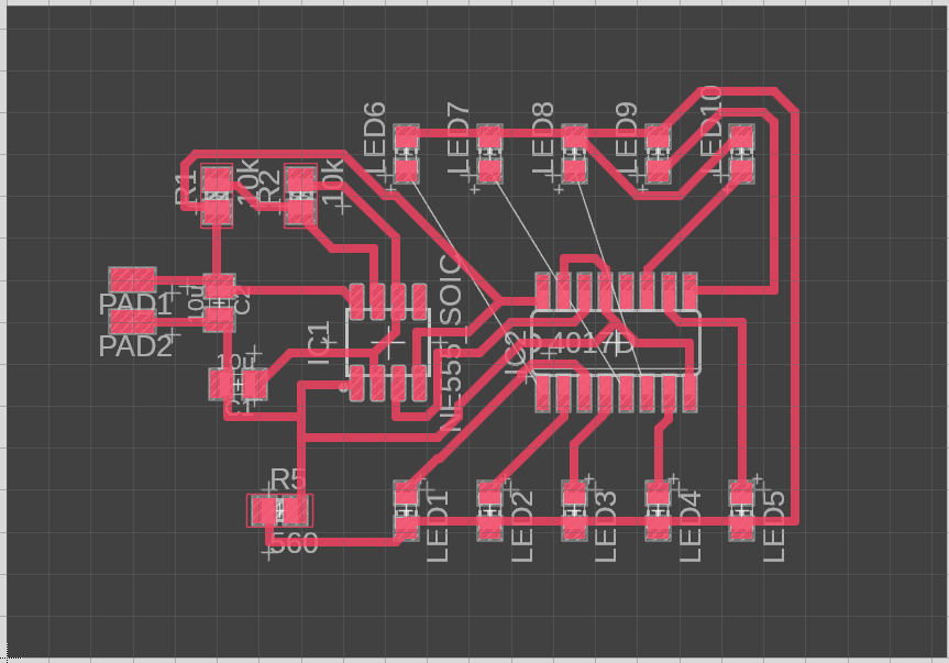
自動佈線
- 按下自動佈線按鍵

- 自製PCB的話,如果製作雙面板,會有大量via過孔,需要使用CNC鑽孔,有機會會再寫教程
- 但今次只佈單面板
- 將
1 Top保持為Auto,將16 Bottom設定為N/A

- 佈線沒有100%是正常的
- 如果沒有90%以上,可以將板的面積加大一點,讓它留有空間走線
- 選一個走線不要太遠的按下
End Job

- 以我的例子為例,還有3條線是未佈的,由白色的幼線連著。

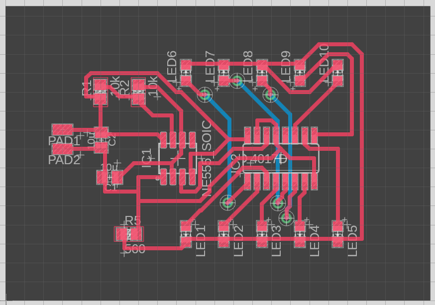
- 接著是手動佈線,由於手動佈線是跟著網格去佈的,所以要先將網格縮少
- 打開
Grid選項,或在命令列輸入Grid。 - 將每一格的
Size設定成5mil或更少的值。

- 按手動佈線按鍵,或直接在命令列輸入
route - 將線寬設成
0.5mm


- 按一按未佈的線,就會有紅色線引出來,移動時其他的紅色線會輕輕避開
- 按一按滑鼠中鍵(即滑鼠滾輪),就會出現綠色的via過孔
- 找空位放下後,就會跳到藍色的線,藍線代表PCB下層的佈線
- 接著按下滑鼠中鍵(即滑鼠滾輪),再次放下via過孔
- 就能返回佈PCB上層的紅線
- 重覆步驟,例如我的板下層就有3條,共6個via過孔

- 最後按下
polygon按鍵 - 在板的四邊畫一個方型,就會見到下面的效果
- 由於PCB製作是由覆銅板蝕去不要的地方,所以盡可能保留銅,減少溶劑的損耗


製作PCB板
- 打開左邊的
Display Layer欄,如果找不到,可以在上方圖示找到layer指令,或直接在命令列輸入layer - 只保留
1 Top、17 Pad和18 Vias

- 在上方找
Print圖示,或直接在命令列輸入Print

- 在
Printer中設為Print to File(PDF) - 選擇
Output file的路徑,例如我是直接放在桌面 Options中,- 將影像鏡像
mirror,因熱轉印是蓋在覆銅板上方轉印,所以需要鏡像 - 選擇
Black,將影像強制轉成黑白,令印出來更深色
- 將影像鏡像
- 在
Scale中,將Scale factor設定成1,這樣才能一比一的印出直實尺寸

- 開啟一個你熟識的排版軟件
- 我的話是Adobe Illustrator
- 你可以選擇學校電腦有預安裝的CorelDraw
- 或者在家又不想花錢的話,可以下載免費的 Inkscape
- 將PDF檔排版放入版面,一次過印數份,即使後面的步驟失敗了也能再試

- 用熱轉印紙和激光打印機打印出來
💡TIP
- 一定要使用激光打印機,噴墨打印機不行
- 熱轉印紙有分兩面,要打印在光滑的一面

- 將覆銅板截一半,約
100 x 75 mm大小
⚠️WARNING
不要將覆銅板截太小,邊長少於70mm的話,下一個步驟不能卷進熱轉印機

- 用400號沙紙,沾水輕力研磨,將表面的氧化物去除
⚠️WARNING
不要太大力研磨,也不要用粗沙紙和研磨太久,典型的覆銅板,銅的厚度只有0.035mm,後容易會全部磨走
用洗潔精、洗手液或沐浴露,將銅板兩邊的油脂清洗乾淨
- 也可以用高濃度酒精或其他去油去水的化學品
💡TIP
使用化學品請做足保護措施

- 清洗後的用紙抹乾
💡TIP
盡量不要用手指佔到銅的位置,免得油脂再次污染
抹乾水後風乾一會
等待期間將熱轉印紙剪好備用
💡TIP
熱轉印紙要預留白邊大約1-2cm,不要剛貼著黑邊去剪裁

- 用防熱膠紙(最好用3cm寬的那款),將熱轉印紙貼在覆銅板表面
⚠️WARNING
- 防熱膠紙不要蓋到黑色部分,否則該部分不能熱轉印到銅板上
- 熱轉印紙貼到正中央,讓防熱膠紙有足夠的面積貼著銅板,否則下一步放入熱轉印機中,很容易會脫落走位
- 只需貼一個短邊和少量長邊(如下圖),機械滾動時會將紙輕輕拉長
- 確保熱轉印紙完全貼服

可以提前準備,將熱轉印機調到180攝氏度左右
將銅板有膠紙的一邊推入機器中
見到銅板出來後,可用鉗輕輕拉出
⛔️DANGER
注意銅板會非常高熱,不要用手觸碰
重覆這個步驟,共放入機器兩次
- 下圖是拉出來的圖片,不是推入去的圖片
- 整個過程中,都需要適當的用力推入和拉出機器,不要只讓上面的膠紙和熱轉印紙受力卷入機器,否則很易脫落


- 完成後讓覆銅板泠卻一會
- 之後可以輕輕撕開膠紙和熱轉印紙

- 用放大鏡檢查一下線路是否完整
- 例如下圖,在放大鏡發現有線段印得不太清楚,便需要用箱頭筆將線段補上
- 補上時請小心手抖,線段只有0.5mm寬和間距,可以在放大鏡下小心操作
- 記得檢查清楚所有線段,如果你覺得用箱頭筆補線已經很難,那在洗好板後才用幼電線修補,難度堪比做心臟搭橋手術


- 用A4紙覆蓋著覆銅板的油墨部分
- 用閘床裁去多餘的部分
- 每邊保留有
0.5-1cm
- 每邊保留有
- 之後便可以用鑽將過孔vias鑽穿
- 過孔只有0.9mm,鑽的時候要小心不要弄斷鑽咀
- 鑽好後用箱頭筆將過孔邊緣的油墨補上,否則之後沒有銅的話很難焊接



- 用箱頭筆將餘下外露的銅都覆蓋上
- 在塗畫背面時,可以順便將需要的接線保留,之後就不需用電線連接


正式動手洗板
- 準備一個電子磅、一個量杯、一個小型餐盒和蝕刻粉劑
⛔️DANGER
整個處理過程請戴上橡膠手套,如沒有眼鏡的話,也請戴上眼罩,如溶劑不慎濺入眼中或口中,請立刻使用食用清水沖洗,並立刻求醫

- 準備20克的蝕刻粉劑和80毫升的熱水
- 比例為1:4,如果容器底面積太大的話,就需要多一點溶劑浸過電路板
- 讓蝕刻粉劑完全溶於熱水中,熱水有助加快蝕刻過程
- 在等待煲熱水和量重的過程前,可先預熱下面步驟所用的3D打印機,詳情請看一下步驟


- 如果有平台會移動的3D打印機,可以用以下GCODE檔案,控制3D打印機的平台升溫和前後移動,不用親手搖動。
- 如果沒有的話,請用手將容器搖動,並不時要反轉覆銅板,確保覆銅板兩面都能接觸到流動的溶液
GCODE檔:下載檔案
銅在蝕刻時會製生泡沫,可適當用攝子反動一下覆銅板,泡沫消散後才能更易觀察銅是否已蝕刻成功
我這個尺寸的電路板,蝕刻過程大約3-4分鐘,時間過長會連油墨部分都會蝕刻掉
- 蝕刻好後是這樣


- 細心用放大鏡觀察導線有否斷掉或時間不夠有所殘留
- 例如下圖,蝕刻時間有少許過長,部分導線有點幼,焊接時可能要注意,有需要用錫補一補

- 餘下的溶劑不要立即沖掉,可以重覆使用
- 銅的離子為藍色,所以蝕刻完後,溶劑會稍為變藍
- 使用幾次後,溶劑會越來越藍,化學反應會越來越慢
- 直到不能用後,請用石灰或鹼性溶劑中和後才沖掉
- 未用完的溶劑可以用不密封的膠盒儲存,儲存時會產生氧氣,不要用密封膠盒


焊接電路
- 一般完成蝕刻程序後,下一個步驟會再用綠油覆蓋和曬紫外燈,讓該露出來的地方露出來,其他地方用綠油保護
- 但這個過程不易操作,如果只是做測試用的電路,建議可以跳過
- 用沙紙將需要焊接的地方輕輕磨去,其他就讓油墨保護銅不易氧化
- 不要太大力,銅的厚度只有
0.035mm - 如果怕焊接時會不小心焊到其他外露的銅,可以用畫筆將綠油薄薄一層塗在會容易和焊盤短路的導線上,多餘的用紙巾抹去,之後用紫外燈曝曬
- 不要太大力,銅的厚度只有

- 之後就可以焊接
- 焊接時,要將焫雞(電鉻鐵)預熱焊盤和引腳
- 將錫線推進焊盤和引腳,不要推進焫雞,否則錫只會黏著焫雞而不會黏焊盤和引腳
- 下面的示範因要拍攝影片,被手機隔著,所以效果不太好
- 之後的課我們會有專門為貼片零件焊接的課程和練習,可以練習熟練後才回來焊接這塊自製板
- 完成全部零件焊接後,記得用零件電線腳或較粗的電線,將過孔vias上下焊接接通
