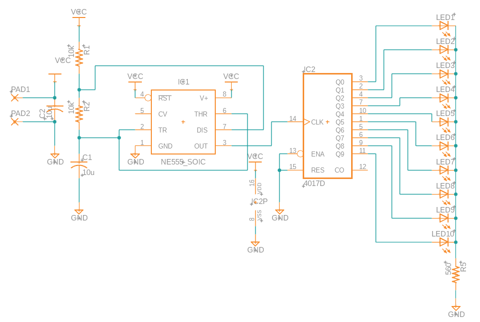
我們嘗試用我們常造的電路---IC555+IC4017流水燈線路,來示範怎樣自製PCB。
首先開始要繪劃電路原理圖,這部分教程可以參考 之前的教學,這裡就不再重覆。

| Part | Value | Device | Package | Library |
|---|---|---|---|---|
| C1 | 10u | C-USC0805K | C0805K | rcl (Version 11) |
| C2 | 10u | C-USC0805K | C0805K | rcl (Version 11) |
| IC1 | NE555_SOIC | NE555_SOIC | SOIC127P599X175-8N | IC_Clock-Timing |
| IC2 | 4017D | 4017D | SO16 | 40xx (Version 7) |
| LED1 | LEDCHIP-LED0805 | CHIP-LED0805 | adafruit (Version 2) | |
| LED2 | LEDCHIP-LED0805 | CHIP-LED0805 | adafruit (Version 2) | |
| LED3 | LEDCHIP-LED0805 | CHIP-LED0805 | adafruit (Version 2) | |
| LED4 | LEDCHIP-LED0805 | CHIP-LED0805 | adafruit (Version 2) | |
| LED5 | LEDCHIP-LED0805 | CHIP-LED0805 | adafruit (Version 2) | |
| LED6 | LEDCHIP-LED0805 | CHIP-LED0805 | adafruit (Version 2) | |
| LED7 | LEDCHIP-LED0805 | CHIP-LED0805 | adafruit (Version 2) | |
| LED8 | LEDCHIP-LED0805 | CHIP-LED0805 | adafruit (Version 2) | |
| LED9 | LEDCHIP-LED0805 | CHIP-LED0805 | adafruit (Version 2) | |
| LED10 | LEDCHIP-LED0805 | CHIP-LED0805 | adafruit (Version 2) | |
| PAD1 | SMD2 | SMD1,27-2,54 | wirepad (Version 2) | |
| PAD2 | SMD2 | SMD1,27-2,54 | wirepad (Version 2) | |
| R1 | 10k | R-US_R0805 | R0805 | rcl (Version 11) |
| R2 | 10k | R-US_R0805 | R0805 | rcl (Version 11) |
| R5 | 560 | R-US_R0805 | R0805 | rcl (Version 11) |
完成後記得做erc確認有否錯誤,下方的warning可以按Approved,都是正常的。

首先開啟grid設定,將網格設定成100mil,Alt設定為50mil,


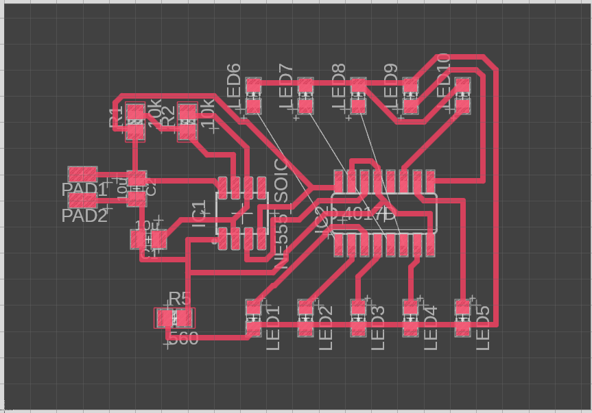
將零件大約跟著識個版本來排,你未必需要跟我完全一樣,但要注意白線,盡量將相鄰的元件放在一起。

接著佈線前跟之前不一樣
預設的佈線設定是為工廠所生產,線寬一般為6mil,如果是自製的話,會非常難以控制,所以需要將線寬、線距和最小孔徑加大
在命令列輸入drc

在Clearance欄中,將所有Wire、Pad和Via的間距設定為`0.5mm,記得輸入單位mm
Distance中,將Dimension設定為6mil


在sizes欄中,將Minimum Width和Minimum Drill分別設為0.5mm和0.9mm,記得輸入單位mm
最後在Masks欄中,將Limit設定為3mm,將所有小於3mm的鑽孔都蓋上綠油


最後按下Apply,不是Check

按下自動佈線按鍵

自製PCB的話,如果製作雙面板,會有大量via過孔,需要使用CNC鑽孔,有機會會再寫教程
但今次只佈單面板
將1 Top保持為Auto,將16 Bottom設定為N/A

佈線沒有100%是正常的
如果沒有90%以上,可以將板的面積加大一點,讓它留有空間走線
選一個走線不要太遠的按下End Job

以我的例子為例,還有3條線是未佈的,由白色的幼線連著。

接著是手動佈線,由於手動佈線是跟著網格去佈的,所以要先將網格縮少
打開Grid選項,或在命令列輸入Grid。
將每一格的Size設定成5mil或更少的值。

按手動佈線按鍵,或直接在命令列輸入route
將線寬設成0.5mm


按一按未佈的線,就會有紅色線引出來,移動時其他的紅色線會輕輕避開
按一按滑鼠中鍵(即滑鼠滾輪),就會出現綠色的via過孔
找空位放下後,就會跳到藍色的線,藍線代表PCB下層的佈線
接著按下滑鼠中鍵(即滑鼠滾輪),再次放下via過孔
就能返回佈PCB上層的紅線
重覆步驟,例如我的板下層就有3條,共6個via過孔

最後按下polygon按鍵
在板的四邊畫一個方型,就會見到下面的效果
由於PCB製作是由覆銅板蝕去不要的地方,所以盡可能保留銅,減少溶劑的損耗


打開左邊的Display Layer欄,如果找不到,可以在上方圖示找到layer指令,或直接在命令列輸入layer
只保留1 Top、17 Pad和18 Vias

在上方找Print圖示,或直接在命令列輸入Print

在Printer中設為Print to File(PDF)
選擇Output file的路徑,例如我是直接放在桌面
Options中,
將影像鏡像mirror,因熱轉印是蓋在覆銅板上方轉印,所以需要鏡像
選擇Black,將影像強制轉成黑白,令印出來更深色
在Scale中,將Scale factor設定成1,這樣才能一比一的印出直實尺寸

開啟一個你熟識的排版軟件
我的話是Adobe Illustrator
你可以選擇學校電腦有預安裝的CorelDraw
或者在家又不想花錢的話,可以下載免費的 Inkscape
將PDF檔排版放入版面,一次過印數份,即使後面的步驟失敗了也能再試

用熱轉印紙和激光打印機打印出來
熱轉紙有分兩面,要打印在光滑的一面

將覆銅板截一半,約100 x 75 mm大小
不要將覆銅板截太小,邊長少於70mm的話,下一個步驟不能卷進熱轉印機

用400號沙紙,沾水輕力研磨,將表面的氧化物去除
不要太大力研磨,也不要用粗沙紙和研磨太久,典型的覆銅板,銅的厚度只有0.035mm,後容易會全部磨走
用洗潔精、洗手液或沐浴露,將銅板兩邊的油脂清洗乾淨
也可以用高濃度酒精或其他去油去水的化學品
使用化學品請做足保護措施

清洗後的用紙抹乾
盡量不要用手指佔到銅的位置,免得油脂再次污染
抹乾水後風乾一會
等待期間將熱轉印紙剪好備用
熱轉印紙要預留白邊大約1-2cm,不要剛貼著黑邊去剪裁

用防熱膠紙(最好用3cm寬的那款),將熱轉印紙貼在覆銅板表面
防熱膠紙不要蓋到黑色部分,否則該部分不能熱轉印到銅板上
熱轉印紙貼到正中央,讓防熱膠紙有足夠的面積貼著銅板,否則下一步放入熱轉印機中,很容易會脫落走位
只需貼一個短邊和少量長邊(如下圖),機械滾動時會將紙輕輕拉長
確保熱轉印紙完全貼服

可以提前準備,將熱轉印機調到180攝氏度左右
將銅板有膠紙的一邊推入機器中
見到銅板出來後,可用鉗輕輕拉出(注意銅板會非常高熱,不要用手觸碰)
重覆這個步驟,共放入機器兩次
下圖是拉出來的圖片,不是推入去的圖片
整個過程中,都需要適當的用力推入和拉出機器,不要只讓上面的膠紙和熱轉印紙受力卷入機器,否則很易脫落


完成後讓覆銅板泠卻一會
之後可以輕輕撕開膠紙和熱轉印紙

用放大鏡檢查一下線路是否完整
例如下圖,在放大鏡發現有線段印得不太清楚,便需要用箱頭筆將線段補上
補上時請小心手抖,線段只有0.5mm寬和間距,可以在放大鏡下小心操作
記得檢查清楚所有線段,如果你覺得用箱頭筆補線已經得難,那在洗好板後才用幼電線修補,難度堪比做心臟搭橋手術


用A4紙覆蓋著覆銅板的油墨部分
用閘床裁去多餘的部分
每邊保留有0.5-1cm
之後便可以用鑽將過孔vias鑽穿
過孔只有0.9mm,鑽的時候要小心不要弄斷鑽咀
鑽好後用箱頭筆將過孔邊緣的油墨補上,否則之後沒有銅的話很難焊接



用箱頭筆將餘下外露的銅都覆蓋上
在塗畫背面時,可以順便將需要的接線保留,之後就不需用電線連接


準備一個電子磅、一個量杯、一個小型餐盒和蝕刻粉劑
整個處理過程請戴上橡膠手套,如沒有眼鏡的話,也請戴上眼罩,如溶劑不慎濺入眼中或口中,請立刻使用食用清水沖洗,並立刻求醫

準備20克的蝕刻粉劑和80毫升的熱水
比例為1:4,如果容器底面積太大的話,就需要多一點溶劑浸過電路板
讓蝕刻粉劑完全溶於熱水中,熱水有助加快蝕刻過程
在等待煲熱水和量重的過程前,可先預熱下面步驟所用的3D打印機,詳情請看一下步驟


如果有平台會移動的3D打印機,可以用以下GCODE檔案,控制3D打印機的平台升溫和前後移動,不用親手搖動。
如果沒有的話,請用手將容器搖動,並不時要反轉覆銅板,確保覆銅板兩面都能接觸到流動的溶液
GCODE檔: etching_v=5000_a=60.gcode
銅在蝕刻時會製生泡沫,可適當用攝子反動一下覆銅板,泡沫消散後才能更易觀察銅是否已蝕刻成功
我這個尺寸的電路板,蝕刻過程大約3-4分鐘,時間過長會連油墨部分都會蝕刻掉
蝕刻好後是這樣


細心用放大鏡觀察導線有否斷掉或時間不夠有所殘留
例如下圖,蝕刻時間有少許過長,部分導線有點幼,焊接時可能要注意,有需要用錫補一補

餘下的溶劑不要立即沖掉,可以重覆使用
銅的離子為藍色,所以蝕刻完後,溶劑會稍為變藍
使用幾次後,溶劑會越來越藍,化學反應會越來越慢
直到不能用後,請用石灰或鹼性溶劑中和後才沖掉
未用完的溶劑可以用不密封的膠盒儲存,儲存時會產生氧氣,不要用密封膠盒


一般完成蝕刻程序後,下一個步驟會再用綠油覆蓋和曬紫外燈,讓該露出來的地方露出來,其他地方用綠油保護
但這個過程不易操作,如果只是做測試用的電路,建議可以跳過
用沙紙將需要焊接的地方輕輕磨去,其他就讓油墨保護銅不易氧化
不要太大力,銅的厚度只有0.035mm
如果怕焊接時會不小心焊到其他外露的銅,可以用畫筆將綠油薄薄一層塗在會容易和焊盤短路的導線上,多餘的用紙巾抹去,之後用紫外燈曝曬

之後就可以焊接
焊接時,要將焫雞(電鉻鐵)預熱焊盤和引腳
將錫線推進焊盤和引腳,不要推進焫雞,否則錫只會黏著焫雞而不會黏焊盤和引腳
下面的示範因要拍攝影片,被手機隔著,所以效果不太好
之後的課我們會有專門為貼片零件焊接的課程和練習,可以練習熟練後才回來焊接這塊自製板
完成全部零件焊接後,記得用零件電線腳或較粗的電線,將過孔vias上下焊接接通
