本節要繪製的是傳統的大炮,雖然由於課程時間和機器限制,無法像以往一樣使用車床和銑床製作此大炮。但我們將教大家如何繪製此大炮,不僅是為了傳承這種情懷,同時也讓同學們日後能夠運用 CNC 機器製作此大炮。

首先在首頁利用指令new component開一個新的組件,名為 cannon body
確保啟用此 component,小黑點在旁邊
用指令new sketch開啟一個新的草圖,根據圖形前半部分繪製三個長方形和一個圓形
使用快捷鍵s 搜尋 Change Parameter,創建一個新的變數,名為 stepSize,內容為 1.5mm,以便後續修改
使用快捷鍵s 搜尋 Revolve,選擇上半部分,使用 X 軸旋轉 360 度
❗ Fusion 360 等特徵編輯軟件並不擅長處理 2D 圖形。如果同一個 2D 圖形內容太多,關係式太多,因尺寸和關係互相依賴,會令電腦極慢甚至死機。
💡 你也可以不完全按照我的步驟,一次性繪製多個圖形,但請記得不要太多。

下一步,進入 cannon body"這個 component,用指令new sketch開啟一個新的草圖
使用 快捷鍵P 投影之前的 body 到此草圖中,根據圖形尺寸繼續繪製
使用 Revolve,選擇 X 軸旋轉 360 度


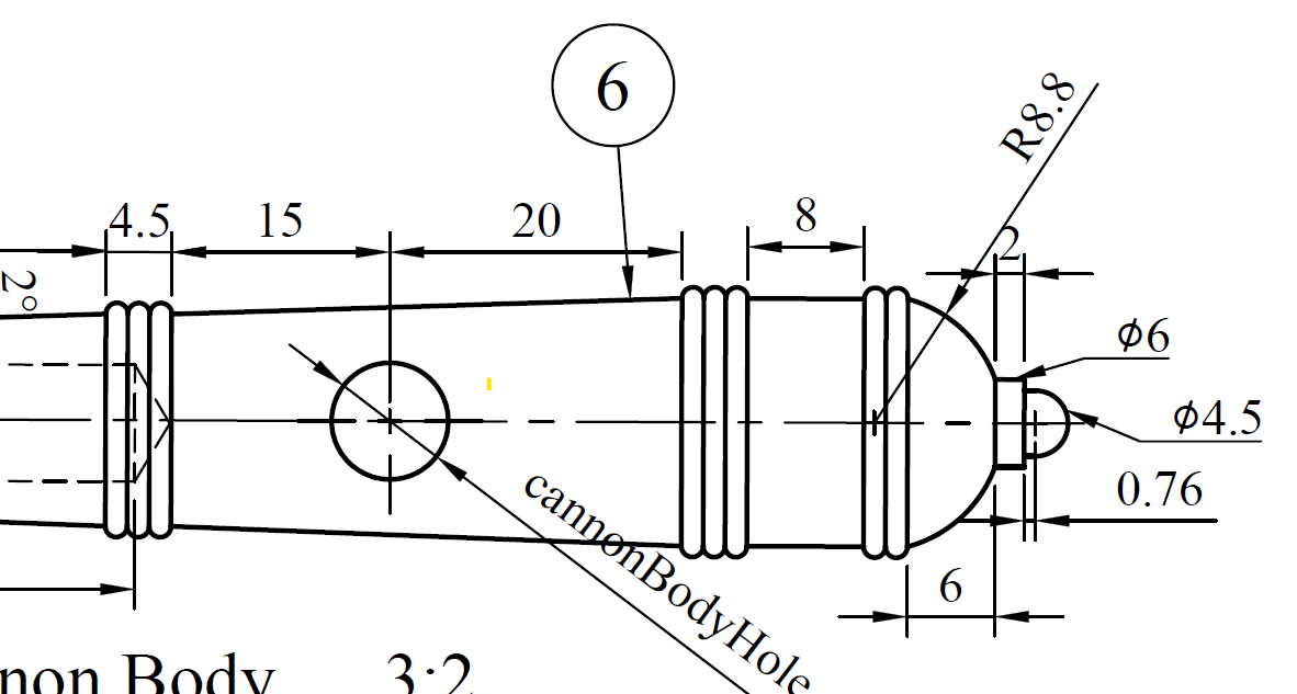
使用快捷鍵s 搜尋 Change Parameter,創建一個新的變數,名為 cannonBodyHole,內容為 8mm

繼續根據 PDF 的尺寸繪製。
弧可以使用指令 3 Point Arc 來繪製,只需要指定起始點、終點和半徑即可

開啟一個新的 component,名為 pin,並確保啟用此 component(小黑點在旁邊)
用指令new sketch開啟一個新的草圖
按一下前一個componentcannon body旁的三角形
按一下sketch旁的眼睛圖示,將隱藏的草圖顯示出來
按一下body旁的眼睛圖示,將大炮暫時隱藏起來
使用快捷鍵 P 投影之前大炮身草圖的圓,如下圖3所示
記得要投影原始的草圖,投影 body 的話是沒有中心點的
用change parameter創建一個新的參數,名為 baseWidth,內容為 21mm
使用快捷鍵 e 擠出,direction選擇symmetric,長度為 baseWidth




用change parameter創建一個新的參數,名為 braceHole,內容為 6mm
在圓形的一側開啟一個新的草圖,繪製一個圓形
用快捷鍵e擠出長度 8.5mm
使用鏡像功能(mirror)鏡像剛才擠出的特徵,鏡像平面為世界 XZ 平面,見下圖3。
最後,使用快捷鍵j聯接將 pin和 cannon body組合起來,類形使用revoling joint



用快捷鍵s搜尋new component開啟一個新的component,名為 brace
確保小黑點在旁邊已經啟用此 component
在 pin 的最邊緣,用快捷鍵s搜尋new sketch開啟一個新的草圖,見下圖
投影圓形,並根據圖則繪製整個固定架



使用快捷鍵e 擠出 8mm
使用快捷鍵f 修整圓角
在底部根據圖則繪製一個點,距離邊緣 20mm,見下圖2
使用快捷鍵s搜尋 Hole,根據圖則選擇孔的類型為非沉孔,孔的螺紋為有螺紋,其他選項見下圖3
孔的深度和直徑在 Fusion 360 中也是十分清楚地標明的,選擇深度為 8mm,寬度為 M4 螺絲,如下圖3



之後就可以將小黑點移回到最上層,用Ctrl+C/Ctrl+V複製貼上多一個 brace
使用快捷鍵j將其與 pin 進行聯接,在motion頁面選擇revolving joint
Brace的厚度為8mm,而pin凸出為8.5mm,故有0.5mm凸出來是正常的


下一步是繪製大炮的底座
將小黑點移回到最上層,開啟一個新的 component,名為 base
確保小黑點在base旁,在 XY 平面或者 bracecomponent 的底部添加一個新草圖,見下圖2
根據圖則繪製,圓角可以暫時不用劃,但因為中間的半徑為 4.5mm 的圓與上下偏移 8mm 的線形成不到單一直線,不能使用fillet功能,因此需要在 2D 草圖中使用 TTR 完成,見圖2


跟著依次擠出和修圓便完成了
完成後,使用快捷鍵j將底座和其中一個 brace"進行聯接,motion頁面使用rigid joint

將小黑點移回到最上層,用快捷鍵s開啟一個新的 component,名為 spinder
在 XY 平面或者 base component 的底部添加一個新草圖
快捷鍵p投影兩個 4mm孔,並繪製一個對稱的 40mm x 7.8mm 方形,如下圖1所示
使用對稱擠出7.8mm,如下圖3
如果使用對稱方式,之後繪製旁邊的圓形會較容易
之後就可以繪製和擠出 12.5mm 和 7.8mm 的圓形,如下圖4和5





快捷鍵s搜尋 new sketch 指令,在最外的平面開啟一個新草圖
只需要投影或者繪製一個點就可以,如圖2所示
用快捷鍵s搜尋 Hole 指令,增加一個沉孔螺紋的鑽孔,如圖3所示
將幾個擠出和鑽孔特徵使用鏡像功能鏡像,鏡像面為世界 XZ 平面,如圖4所示
完成後,就可以使用快捷鍵j連接到之前繪製的零件上,如下圖5
motion頁面使用rigid joint





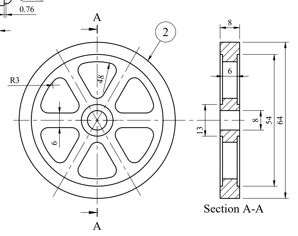
將小黑點移回到最上層,開啟一個新的 component,名為 wheel。
確保小黑點在這個 wheel 的 component旁
開啟一個新的草圖,並投影 spinder component 的中點,如圖2
在中點上繪製 8mm、13mm、54mm和 64mm四個圓形
不要直接投影 spinder"的圓形,因為它的尺寸是 7.8mm而不是 8mm


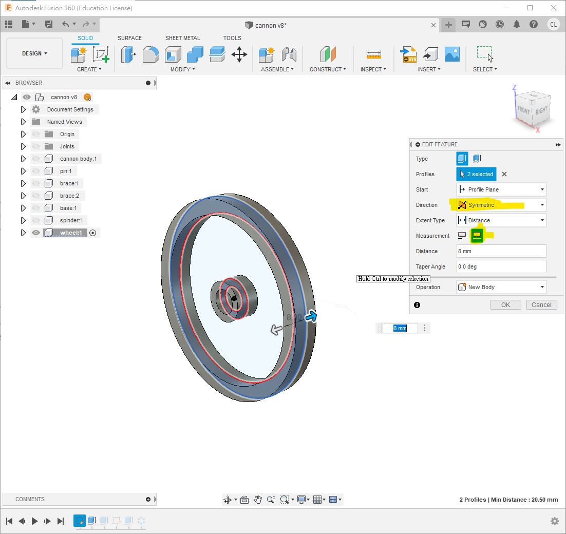
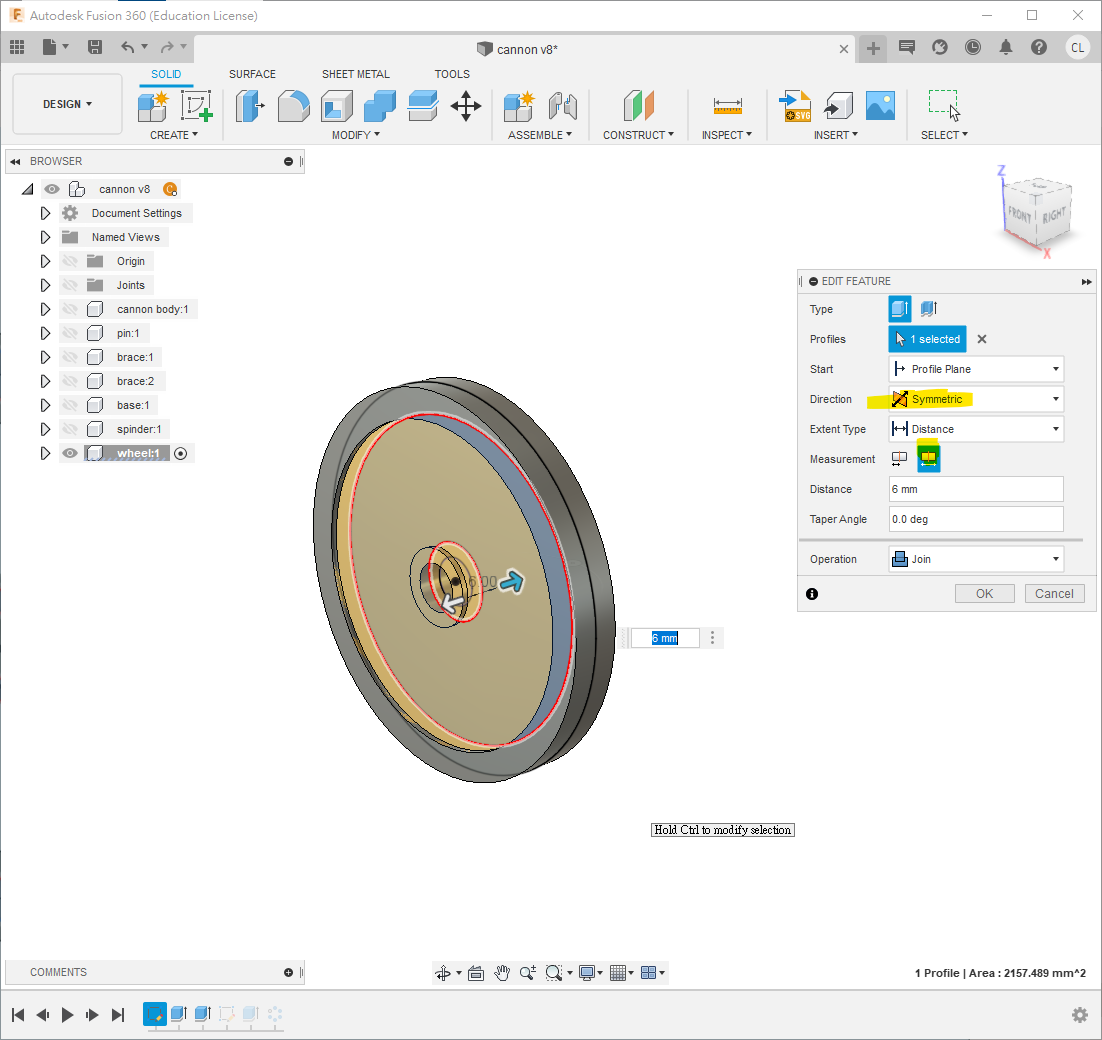
如 PDF 圖則所示,擠出 8mm和 6mm
在擠出時,direction選擇Symmetric,如下圖1、圖2所示,方便之後操作


如 PDF 圖則所示,在輪子上繪製單一份的挖孔,如圖1
擠出之後,就可以使用快捷鍵s搜尋指令Circular Pattern進行旋轉陣列,如圖2


後一個步驟是將輪子複製貼上,並使用指令joint組合在一起
motion使用revolving joint
