對於一些比較大型的作品,單單用膠片組成一個盒,但十分容易斷開
如果轉用厚膠片,作品又會變得重,厚板加工亦較困難
這時候,就可以試試用組合鋁架去做骨幹,以確保其硬度
下載檔案(為step檔)
解壓下載的檔案
在 Fusion 左邊欄尋找 Upload 鍵
上載檔案到 Fusion 中應用
useful robotics component step.zip

建立盒的六個面
可以參考上一章 的第一節和第二節。
之後就可以用change parameter
將盒子內部的長寬高設定成下表中的數值


下圖是一個鋁架的真實圖

這類鋁架的連接方式一般分為兩種
一種是三角形的連接件
三角形的好處是比較結實,對於大型的結構會比較受力
但缺點是外露出來影響外觀
另一種是L型的連接件。L型連接件的用法是藏在槽入面, 不會外露出來。

https://grabcad.com/library/l-joint-2020-3030-1
一個方形鋁架由12條組成
分成三種尺寸對應盒子的長寬高
因鋁支架有厚度,鋁支架的長度視乎組合的前後次序,不會完全等於盒的長寬高。
固定膠板在鋁條表面時
2020鋁條的槽通常使用M5螺絲
配合T型絲母固定。

隱藏 left 部件 (component)
使用快捷鍵 I
可以量度盒子內部尺寸
盒子內部尺寸為 300mm

使用 insert derive 功能
將整支鋁支架作為 component derive 入檔案中

使用 hotkey I 來量度
盒子內部為 300mm
鋁支架長度為 250mm
需要加長 50mm

將小黑點放到剛才的鋁支架 component 旁
使用 hotkey E 將鋁支架擠出 50mm
不用另外加新的草圖。


將小黑點退回最上層
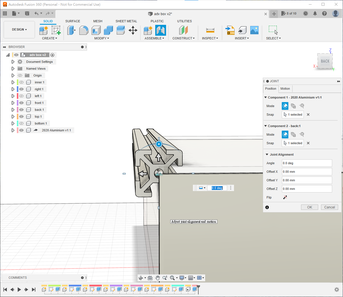
使用 hotkey J 來做組合
選擇鋁架中間的孔和 back 內側的角
在右邊的 offset 中:
offset X 為 -10mm-thickness
offset Y 為 -10mm
視乎組合時的次序和方向,XY 和正負可能跟原文有所不同
作用是要讓鋁支架剛好藏在盒的內側


確保小黑點是在最上層
點選一下 2020 Aluminium v1:1
使用 ctrl-C 和 ctrl-V 複製貼上

重覆上述步驟, 組合另一邊


重覆上面步驟兩次,就能像下圖一樣, 先組合四條鋁條

將盒的六個面都顯示出來(如果隱藏了的話)
使用 interference 指令
確認所有零部件有否因組合錯誤而不小心重疊

使用 insert derive 功能
將另一條未加長的鋁條作為 component derive 入檔案中
不能使用剛剛的鋁條複製貼上,因為一旦有一條修改,全部都會修改為同一長度

使用 hotkey I 來量度
因鋁條兩邊的寬度,尺寸需要減去鋁條寬度
原本 200mm 的盒子寬度減去兩條鋁條,尺寸為 160mm
因此 250mm 的鋁條今次要減去 90mm


鋁條的圓弧邊緣沒有中心線,所以很難用它們來連接
使用鋁條中心的孔,join right 膠板的角
在右邊的 offset 中:
offset X 為 -10mm
offset Y 為 -10mm
offset Z 為 20mm
視乎組合時的次序和方向,XY 和正負可能跟原文有所不同


確保將小黑點褪回最上層
點選剛剛的 component
使用 ctrl-C 複製,使用 ctrl-V 貼上
跟之前的步驟一樣
複製 4 份,joint 4 次就可以了

複製和組合好後
將之前隱藏了的 component 都顯示出來
使用 interference 指令
確認所有零部件有否因組合錯誤而不小心重疊

使用 Insert Derive 功能
導入第三款的鋁支架
作為 component derive 入檔案中

使用快捷鍵 I
量度盒子內部 80mm 的高
減去兩支支架後,剩餘 40mm
因此,250mm 的支架需要減去 210mm
將小黑點選至鋁條
使用快捷鍵 E 減去 210mm
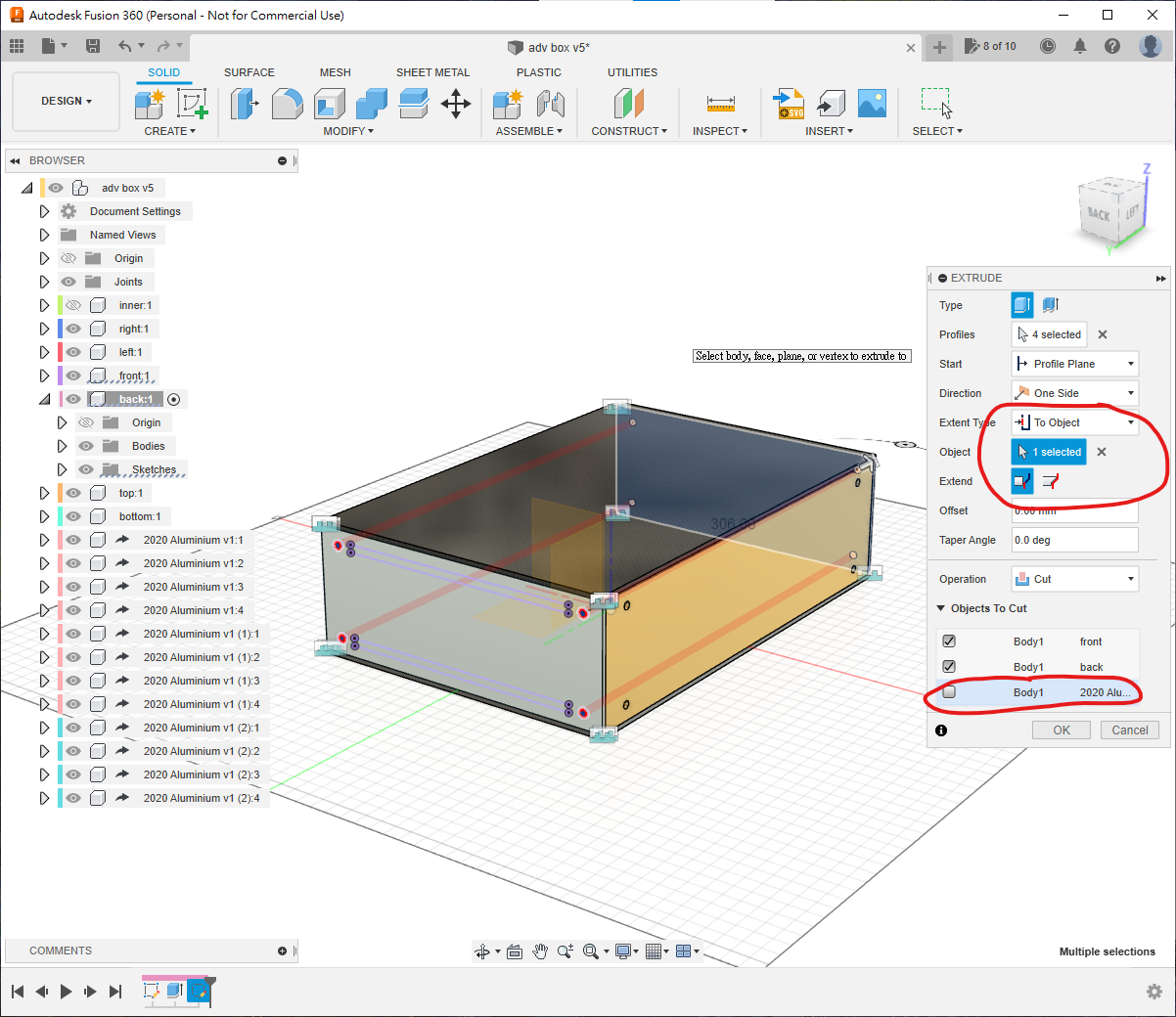
如果發現其他東西也一起被減去,可以開啟 Object to Cut 選項
只點選現在的 component
或者先隱藏其他 component,減完後再重新顯示出來


將鋁條組合到 top 的膠板底部
選擇 offset,尺寸如右圖


複製貼上和重複步驟4次後
將12條鋁條都製作和組合好
開啟隱藏的 component
將它們都顯示出來
使用 Interference 指令
檢查所有零部件是否因組合錯誤而不小心重疊

完成上面的步驟後,確認沒有問題
拖動盒子,確認哪些板末已經完全組合

使用 hotkey J 來組合起來
記得不要組合到鋁條,要將膠板和膠板的角組合起來
如果對位時十分困難
可以在組合時,指著特定的面
之後按著 ctrl 鍵,就能鎖在該面上


完成後再拖動一下, 確保全部的膠板和鋁條都完整組合起來

選取小黑點到 right 旁
在表面上開一個new sketch
先將 right 的 body 隱藏起來
使用 快捷鍵P 將鋁條的槽投影到 sketch 上
之後再將 body 重新顯示

根據圖片開 4 個孔
不必完全跟隨給定的尺寸
如果擔心膠板中間沒有螺絲固定會彎曲
可以在中間加多一個螺絲孔


之後可以使用 快捷鍵E 來開孔
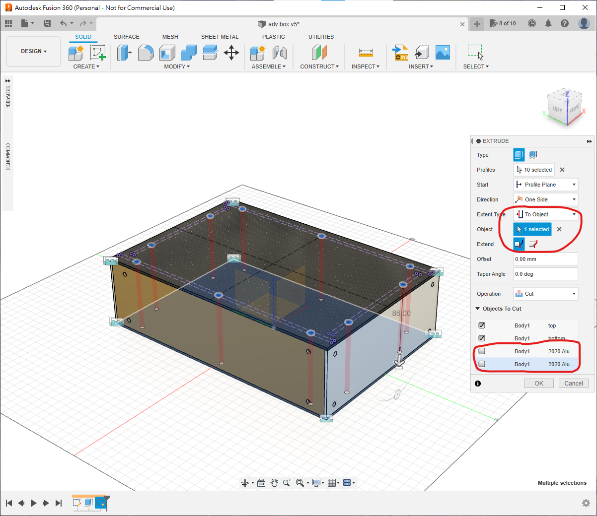
選用 To Object點選到另一邊
在 Objects to Cut 中,只點選 right 和 left
否則中間的鋁條也會開孔

重複之前的步驟
點選 component Back 的小黑點
在表面上開一個new sketch
先隱藏 body
再 project幾個槽和孔

這時你有兩個選擇
可以像上面一樣
在槽上開孔
用 T 型嫘絲將膠板固定在槽上
或者安裝在 2020 鋁條的頂孔
但頂孔本身沒有任何螺絲紋
購買時要跟賣家確認是否可以代為攻螺絲紋
有些 2020 鋁條的頂孔可能會大一點
要確認攻的是 M5 還是 M6
要攻多深

之後就可以開孔
一樣使用 To Object 一次過開兩塊板
但記得不要讓中間的鋁條也開孔

之後的步驟也是一樣, 這裡就不冗述, 只出配圖



