Fusion360特色:
特徵編輯性,更接近數學幾何的邏輯
與AutoCAD和Rhino等不同,這些軟件用座標系統做編輯
例如:用AutoCAD/Rhino畫相切兩個圓的線,紀錄線段的頭尾兩點的座標,但圓的尺寸和位置改變時,切線不會跟著變
特徵編輯軟件紀錄線的幾何特性,例如相切,即使圓的尺寸和座標變動,線段也會相切兩個圓
2D constraints2D constraints(約束)Horizontal/Vertical(水準/垂直)Coincident(重合)Tangent(相切)Equal(相等)Parallel(平行)Perpendicular(垂直)Fix/Unfix(固定/取消固定)MidPoint(中點)Concentric(同心)Collinear(共線)Symmetry(對稱)Curvature(平滑)練習練習1練習2練習3練習4 練習5練習6練習7練習8練習9練習10練習11練習12練習13練習14練習15
以下是fusion360的2D約束:

顧名思義就是將點選的物件保持水準或垂直,物件可以是直線或兩個點。


將兩個點約束在一起,或將點約束到曲線上。

將與圓形或弧形將接的線,移動到切於圓形或弧形的位置。

使用equal約束調整兩條直線(或圓形、弧形)的長度或半徑大小,使之相等
equal約束可以方便調整螺絲孔的大小
例如:由M3螺絲轉成M2螺絲,只需改變一個參數即可

使所旗的線彼此互相平行。

使所選的線互相垂直。

將點、直線或曲線鎖定要固定點或位置,或鎖定其長度。
❗盡量避免使用這個功能

約束兩條(或以上)線段的中點位置。

約束兩個圓形、橢圓或弧線的圓心在同一點上。

使兩條或以上的線段位於同一條線(或延伸線)上。

約束所選的圖元,使其在旗取的一條線兩邊互相對稱。
💡 此功能跟mirror功能是一樣的,分別在於這功能是所劃好兩邊的圖形再提定對稱

約束一條曲線,使其與另一條曲線、直線、圓弧相接並保持連續性。
💡 此功能適用於貝茲曲線


首先跟據其大約外型, 用hotkey L, 劃出大約的型狀

用Horizontal/Vertical(水準/垂直)或者Perpendicular(垂直)工具, 確保所有線都是垂直或水平的

用Collinear(共線)工具, 將"腳"設定成同一水平

用Equal(相等)工具將"腳"的寬度設定成相等

用hotkey D, 設定左下角的水平線為20
之後設定左下角的小垂直線為25高

其他尺寸跟據下圖標示, 記得確認一下全部線都變成黑色

用hotkey C劃兩個圓形
用Horizontal/Vertical(水準/垂直)工具點選兩個圓心, 令圓形水平
用Equal(相等)工具將兩個圓的尺寸設定成相等

最後設定圓形的尺寸和位置

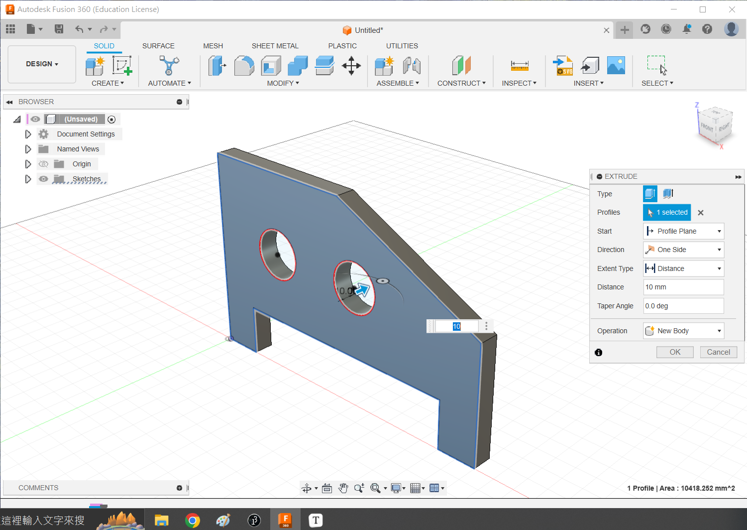
最後,用s搜尋extrude,或者直接用hotkey e或者q來叫出擠出命令,擠出10mm厚。


用hotkey L和用hotkey S搜尋3 point arc, 劃出大概形狀(可以用mouse右鍵招出快速指令重覆上一次的指令)

之後用L劃一條中心線, 用hotkey X將其變成作圖線
用Tangent(相切)工具令所有圓都相切(如果左手邊的圓跟我的不同, 未有相切, 都要選擇令其相切)

用Coincident(重合)工具令右下的圓形圓心跟橫線重合
用Symmetry(對稱)工具, 先分別點選要對稱物件, 最後點選對稱線, 令整個圖形完全對稱

用hotkey C劃兩個圓形, 用Concentric(同心)工具令圓形跟左右兩隻"耳仔"同心(或者你可以一開始就點選兩隻耳仔的圓心作為圓心)
用Equal(相等)工具將兩個圓形限制成同一尺寸

最後就可以用hotkey D標示全部尺寸,確保每一條線都是黑色

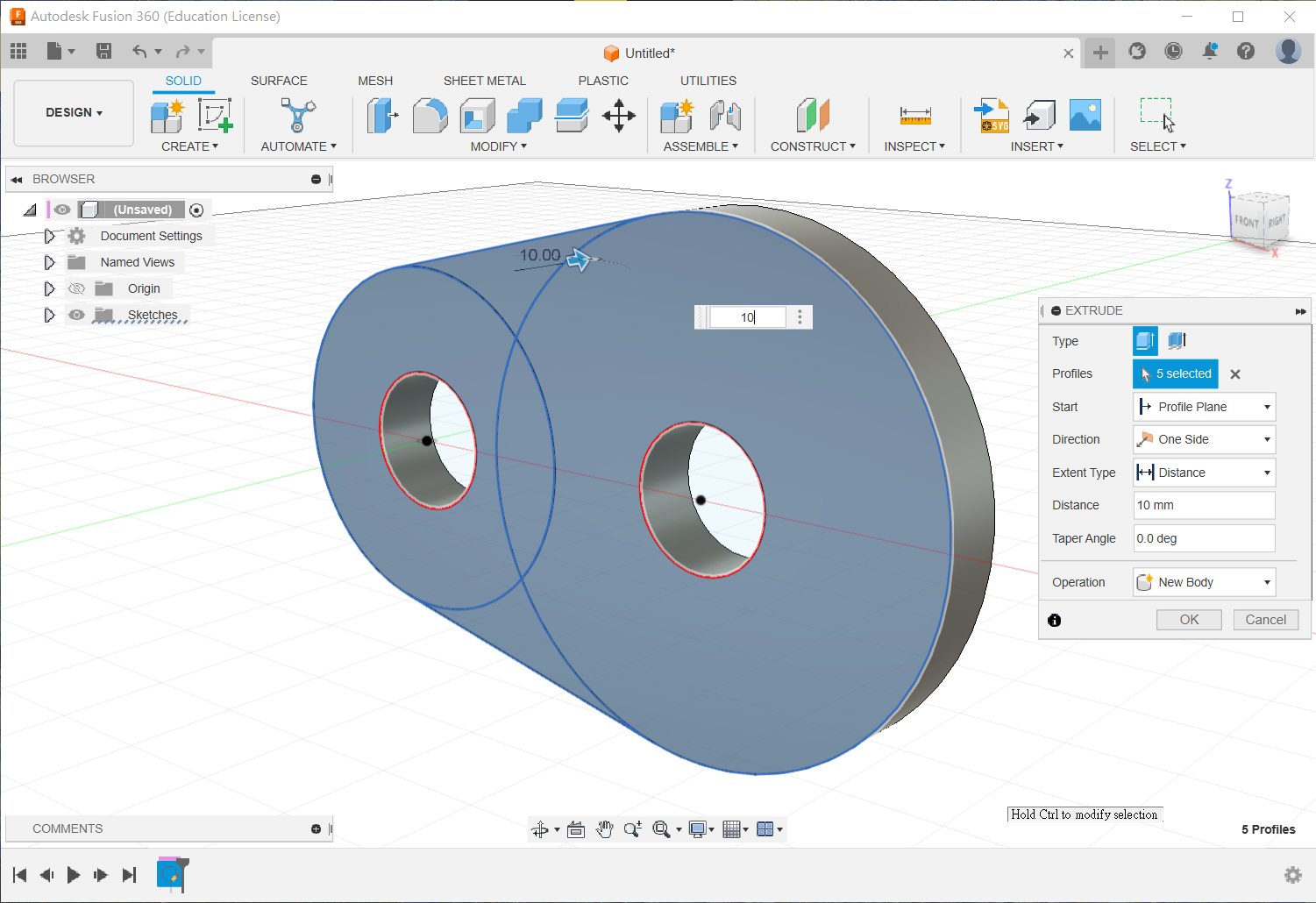
最後用extrude擠出10mm


由於圖形是對稱的, 所以跟之前一樣, 以原點為起點, 大約劃一下圖形的外形

如果有些線沒有水平/垂直, 可以用Horizontal/Vertical(水準/垂直)或Perpendicular(垂直)工具令其水平/垂直(我的圖除了最後一條線外都是水平/垂直的)
最後一條線, 可以用Perpendicular(垂直)工具垂直最左手邊的垂直線或用Horizontal/Vertical(水準/垂直)工具強制其水平, 或像我的方法用Collinear(共線)工具
劃一條穿過原點的中心線, 用hotkey X將其變成作圖線

用Symmetry(對稱)工具令所有垂直線對稱
用Collinear(共線)工具將水平線變成同一水平

之後就可以用hotkey D標示全部尺寸, 今次部分尺寸要選點到點之間的距離標示

之後用hotkey S搜尋center rectangle劃一個30x50的長方形, 長方形頂部距離最高點為20

最後, 用center to center slot指令劃槽, 一般機械部件, 這種兩頭圓形中間長形的形狀稱為slot, 常見的機械部件軟件都會有這個指令
之後就可以用對稱工具令slot對稱,最後標示尺寸

接著就可以擠出10mm

以下3題用到, Tangent(相切)限制, 3-point arc, line, circle









以下3題用到 Symmetry(對稱)限制, Tangent(相切)限制, center rectangle, 3-point arc, line, circle


首先全部用center rectangle去劃,再去擠出,不要刪掉本身的輔助線,否則所有關係就會切斷。



這一條可以在2d sketch就已經劃R10的四分一圓,或者擠出後再用fillet指令修圓角


以下幾題如有需要,可以先劃圓和線,不需要在2d sketch中做trim和fillet,在立體中做,可大幅減少錯誤



不要在2D sketch中用fillet去修圓角,否則所有的黑線會變回藍線



不要在2D sketch中用trim,否則黑色的關係線會掉失



你可以在2D sketch中用3 point arc來繪制4個弧去擠出
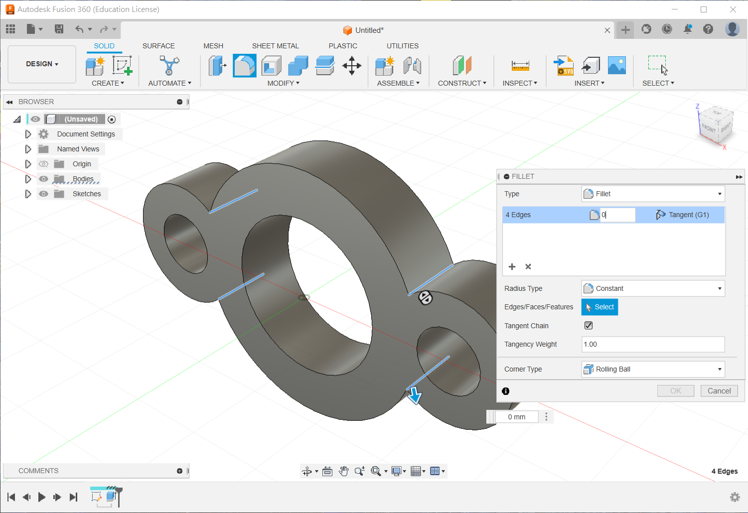
或者像我一樣,首先不理會4個弧,擠出後再用fillet去補。


Harder problem. 這兩題在立體再fillet會容易後多。










