自製Arduino

在這一章節,我們將教你如何自製一塊Arduino板。

隨著你的專案變得越來越複雜,Arduino原本只有20個的腳位可能會變得不夠用,而程式也會變得越來越複雜,越來越難以除錯。現在普遍的解決方案是將功能分開,不同的功能由不同的MCU實現,例如馬達集成編程器、驅動和調速,姿態傳感器集成MCU和計算姿態等。當需要讀取傳感器數據或控制馬達時,主程式只需要與其他的MCU溝通,而不需要參與底層複雜的計算和控制。這方面,樂高機械人做得非常成熟,樂高機械人的傳感器和制動器都是透過I2C溝通的,而近年的教育機械人廠家,例如大彊,則是透過更穩定的CAN BUS溝通。

要將功能模組化,就需要學會如何自製Arduino板。

1. 甚麼是bootloader?

 

想像一下,你有一台電腦,作業系統就像是控制整個電腦運作的大腦。它負責管理和分配電腦的資源,例如處理器、記憶體和硬碟等。同樣地,Arduino的bootloader就像是它的小腦,專門負責控制Arduino板子的啟動和執行。

當你開機時,作業系統會載入到電腦的記憶體中,並確保所有必要的程式和資源都正確地被載入和初始化。這樣你才能使用電腦進行各種任務,如瀏覽網頁、運行程式等。同樣地,Arduino的bootloader會在開機時載入到Arduino板子的記憶體中,並確保你的程式碼能夠正確地被載入和執行。

簡單來說,作業系統和bootloader都是負責控制和管理電腦(或Arduino板子)的重要程式,讓它們能夠正常運作並執行你想要的操作。要燒錄bootloader,有幾種方法。我們將在接下來的章節中詳細介紹。

一般要燒錄程式到MCU,都需要專門的燒錄器,例如下圖是專門燒錄Atmel系列(即Arduino UNO)的AVR MKII,另外還有專門燒錄STM32的ST-LINK。

AVR MKIIBuy St link V2 mini STM8 STM32 programming usb Online in India | Robocraze

Arduino UNO的ICSP其實就是用來燒錄程式的。

img

但我們平常「上傳」程式到 Arduino UNO ,又為何不需要透過ICSP和燒錄器呢?

當我們「上傳」程式到 Arduino UNO 時,我們實際上是在 Arduino 的 bootloader 上運行程式。

Bootloader 就像是一個小型的作業系統,它允許我們通過串口(Serial Port)將程式碼上傳到 Arduino 板上。當我們上傳程式碼時,程式碼是被燒錄到微控制器的 Flash 記憶體中的。

然後,當 Arduino 板啟動時,Bootloader 會運行並檢查是否有新的程式需要加載。如果有,它會加載並運行該程式。所以,我們可以說,我們的程式碼被「燒錄」到了 Arduino 板上,並且是在 Bootloader 的控制下運行的。

所以我們自製Arduio板,首先要為Arduino的核心,燒錄bootloader,否則就要預留ICSP插頭,為自製的板先燒錄bootloader後才能使用。

2. 燒錄bootloader

要燒錄bootloader有好幾種方法:

  1. 使用AVR USB tiny ISP燒錄;

  2. 使用AVR 下載器;

  3. 使用其他Arduino板燒錄。

最容易的話,當然是第3種方法,不需額外再購買其他零件,這是第3種方法官方的教程。但我跟著這個方法,從沒試過成功,再加上我需要燒錄還沒焊接的Atmega328 IC,想找一個更簡單的方法。

後來我找到這個方法。以下是我整理過後的介紹。

Step 1

首先找一塊Arduino UNO板,先將Atmega_Board_Programmer程式上傳。

Step 2

將Arduino UNO的腳位,跟著以下的接線,接到目標Atmega328的腳位上。

DIP-28 package ATmega8/48/88/168/328TQFP-32 SMD package ATmega8/48/88/168/328TQFP-32 SMD package ATmega48/88/168/328PB
imgimgPB pinout

可以根據上圖的pinout,找到目標UNO的D11, D12, D13, Reset, +5VGND

Step 3

開啟Arduino的序列埠監測器(Serial Monitor),就會見到以下介面:

按下U選擇UNO

 

如果接線沒有錯誤,成功讀取到目標的Atmega328 IC的話,就會讀到型號、signature等資訊,接著根據指示,按G

 

這時就會自己清洗IC,自動燒入bootloader和核對,見到上面的文字,即燒錄已經成功。

3. (option)自製專用燒錄器

為了方便的燒錄,我買了一個TQFP-32轉DIP-32的轉換器,

QFP32 TO DIP32, Programmer Adapter

跟據上圖的引腳轉換和Atmega328原始腳位與Arduino UNO的腳位配置,自製了一個燒錄器,具體線圖如下:

PXL_20231117_081559885

Screenshot 2023-11-17 190916

由於要燒錄的Atmega328不是一個完整的Arduino板,所以除了跟據上述Step 2的接線外,還要為這顆要燒錄的Atmega328,加上晶振和電容電阻等基本配置。

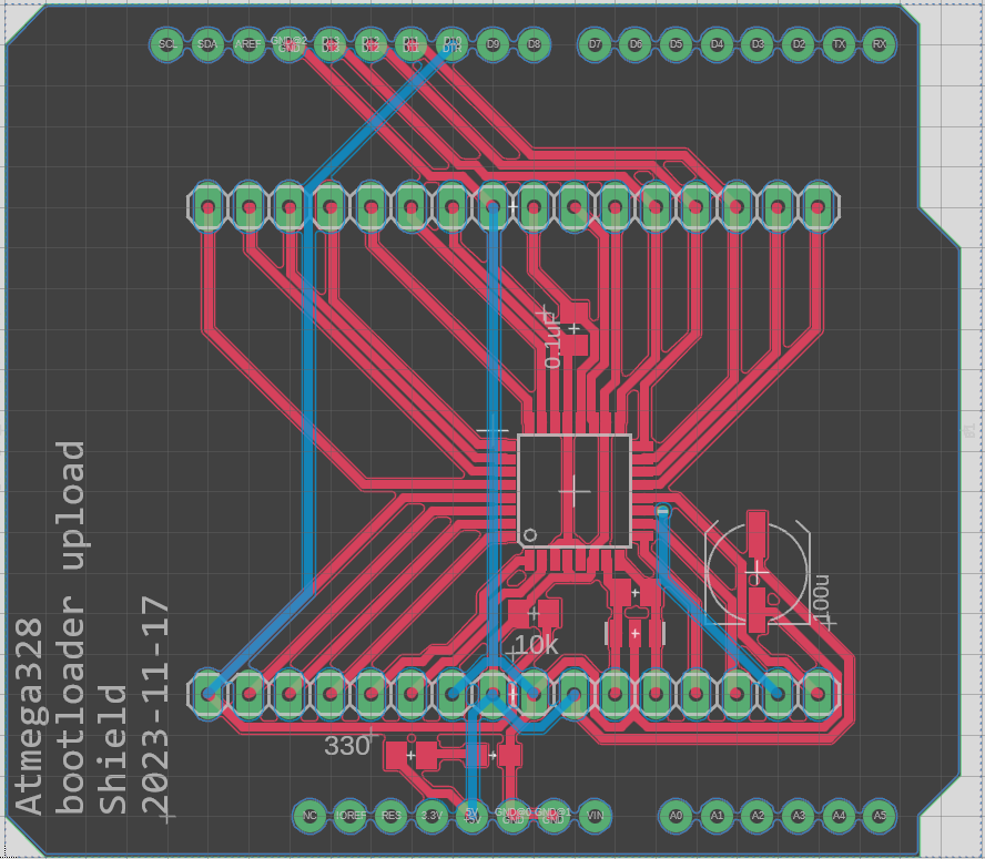
為方便大家使用,也為我這個燒錄器未來更加專業,我順便設計了一塊Arduino shield。

Screenshot 2023-11-17 191105PCB v4

這塊shield,除了有TQFP-32轉DIP-32轉換器的引腳,也預留了空的TQFP-32引腳,如果只是間中需要燒錄,不想買TQFP-32轉DIP-32轉換器的話,就可以用膠紙將Atmega328固定在引腳上,燒錄後就可以把它取下。

Gerber生產檔在這裡: PCB v3_2023-11-17.zip

4. 自製Arduino

在這一節中,我們會配合上一章自製PCB板,用覆銅板和蝕刻劑自己蝕刻一塊WS2812的全彩燈環,當然,如果你有興趣,也可以將設計檔轉成Gerber檔,交給代工廠製作,詳情可參考這一章

4.1 繪劃線路圖

為了方便快速設計,可以將常用的線路,打包成design block,這樣下次再使用時,就可以快速拉入,不用每次重覆繪圖同一線路。

先下載這個檔案: pro mini atmega328.dbl 。這是我劃好的Arduino Pro Mini線路。Pro Mini跟UNO一樣都是做用Atmega328作為核心,唯一分別是Pro Mini沒有了Serial通訊的部分,需要額外的上載器為Arduino通訊和上傳程式。但只要燒錄UNO的bootloader,就可以當成UNO使用。

image-20231118140553869      image-20231118140457872

在Fusion360中,開啟New Eelctronics Design,找到Insert Design Block,就能匯入剛下載的design block。

 

image-20231118140908088image-20231118141440775

這個design block包含了降壓用的7805、13號引腳的built-in LED和一些穩壓電容,如果我們直接接5V火牛作為輸入的話,就不需要降壓,所以首先將降壓的部分和built-in LED刪除。接著輸入add,在wirepadlibrary中,找到SMD5加入電路中,分別接上+5VGND如右圖。

 

image-20231118141928948

image-20231118142625818

接著在SparkFun-LED中,找到WS2812_5050,將WS2812_5050DO接上下一顆的DI,串成12顆,供上電源,記得第一顆的DI接在Arduino的D6

 

image-20231118143312877

image-20231118143559369image-20231118143712517

最後為D2腳加入一顆40-xx按鍵。完成後記得做一次ERC,可以將上圖的這些Warnings都選Approve

 

4.2 設計電路板

image-20231118145246635

  1. 先打開grid,將單位轉成mm,每一格為2.54mm

  2. 將電路板的綠色尺寸線,設定成75mmx75mm的正方形。(可以直接對著綠線,按滑鼠右鍵,選取Properties,直接輸入座標)

  3. 對著40-xx按鍵零件,按滑鼠右鍵,直接輸入座標,放置到(37.5 37.5)

  4. 先群選12顆ws2812 LED,輸入arrange,就可以跟據上圖的設定,一次過排序所有LED成環形

  5. 其他零件可以任意放置,但要注意四件事:

    1. 晶振零件Y1R7電阻必須盡量接近Atmega328的78引腳

    2. TP1TP6為程式上傳用的引腳,需要順序排成一直線,間隔為2.54mm(100mil)

    3. +5VGNDwirepad為電源輸入,放在其中一個角位。

    4. 你可能要花點時間和心力,想一想零件的排序,怎樣才減少過孔

  6. 打開drc,跟據上一章的指示,將線寬設定成0.5mm、間距設定成0.2mm,最小鑽孔設定成0.9mm,由於Atmega328原本的間距就已經大於0.5mm,所以首先要將設計規則定成0.2mm,手動佈線所有Atmega328的引腳

image-20231118162408240

  1. 之後再次開啟drc,將間距重新設定成0.5mm,之後就可以自動佈線。佈線不難,但要將過孔盡量減少就十分困難,最後我將所有ws2812 LED都轉了180度,穩壓電容和開關指示LED都搬到左下角,TP1TP6轉了180度,才能將過孔控制在2個。

  2. 最後我用show功能,將+5VGND都顯示出來觀察,由於GND要經過全部LED轉一個圈才到達Atmega328,而LED是十分耗電的,為防到達Atmega328時電壓下降,我額外在GND輸入的wirepad旁,加了一個過孔,

image-20231118174937222image-20231118174843502

  1. 最後劃polygon後,我開啟drc將間距設定成1mm,令polygon不要太密,增加製作的成功率。

    image-20231118175400972

  2. 製作部分與上一章一樣,在此就不再重覆了。

5. 上傳程式

在家/在校自製的話,由於線路本身較複雜,間距又少,失敗率都比較高,條件許可的話我建議可代工生產。如果代工的話,可參考之前章節,而design rules也不用特別設成0.5mm線寬和間距,一般工廠設定可參考這裡

焊接成功後,就可以上傳程式測試,由於你的arduino板是沒有上傳器的,所以需要額外的上傳器,你可以在網上找到FTDI TTL Serial Converter上傳器,或者可以用一塊可拆IC的UNO板。

5.1 FTDI TTL SerialConverter上傳器

Ft232rl Ftdi Usb Ttl Serial Converter ( Pack Of 50), Model Name/Number:  Standard

將Arduino的TP1至TP6,如下表接至上傳器

之後就可以按照一般Arduino UNO的上傳流程上傳了。

5.2 可拆IC的UNO板

上述是首選,如果手邊突然沒有上傳器的話,可以找一塊可拆IC的UNO板,先將主IC用一字批輕輕取出(小心IC腳會彎)。

Preparing Arduino UNO for Programming :-Preparing Arduino UNO for Programming :-

 

之後可根據下表按線:

之後就可以按照一般上傳流程進行。